注册帐号丨忘记密码?
1.点击网站首页右上角的“充值”按钮可以为您的帐号充值
2.可选择不同档位的充值金额,充值后按篇按本计费
3.充值成功后即可购买网站上的任意文章或杂志的电子版
4.购买后文章、杂志可在个人中心的订阅/零买找到
5.登陆后可阅读免费专区的精彩内容
打开文本图片集
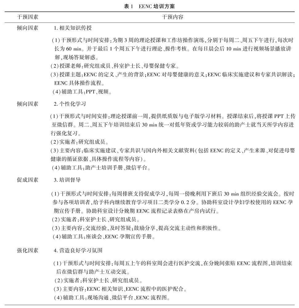
【摘要】目的评价基于PRECEDE构建的促进助产士实施新生儿早期基本保健(early essential newborn care,EENC)技术培训方案的临床应用效果。方法于2020年8月至2021年8月选取2所医院产科37名助产士为研究对象,采用基于PRECEDE构建的EENC培训方案进行干预,观察干预前后助产士的EENC理论成绩与EENC实操考核成绩。(剩余10075字)
登录龙源期刊网
购买文章
PRECEDE模式培训方案对助产士实施新生儿早期基本保健技术的效果研究
文章价格:6.00元
当前余额:100.00
阅读
您目前是文章会员,阅读数共:0篇
剩余阅读数:0篇
阅读有效期:0001-1-1 0:00:00