注册帐号丨忘记密码?
1.点击网站首页右上角的“充值”按钮可以为您的帐号充值
2.可选择不同档位的充值金额,充值后按篇按本计费
3.充值成功后即可购买网站上的任意文章或杂志的电子版
4.购买后文章、杂志可在个人中心的订阅/零买找到
5.登陆后可阅读免费专区的精彩内容
打开文本图片集
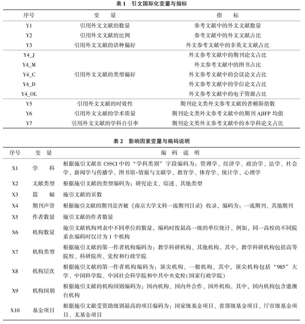
关键词: 论文; 引文; 社会科学; 国际化; 参考文献; 外文文献; 引用行为; 影响因素
DOI:10.3969 / j.issn.1008-0821.2022.10.014
〔中图分类号〕G250.252 〔文献标识码〕A 〔文章编号〕1008-0821 (2022) 10-0143-11
习近平总书记在中共中央政治局第三十次集体学习时从党和国家事业发展全局的战略高度强调,要“下大气力加强国际传播能力建设”。(剩余10266字)
登录龙源期刊网
购买文章
中文社会科学论文引文国际化影响因素研究
文章价格:6.00元
当前余额:100.00
阅读
您目前是文章会员,阅读数共:0篇
剩余阅读数:0篇
阅读有效期:0001-1-1 0:00:00