注册帐号丨忘记密码?
1.点击网站首页右上角的“充值”按钮可以为您的帐号充值
2.可选择不同档位的充值金额,充值后按篇按本计费
3.充值成功后即可购买网站上的任意文章或杂志的电子版
4.购买后文章、杂志可在个人中心的订阅/零买找到
5.登陆后可阅读免费专区的精彩内容
打开文本图片集
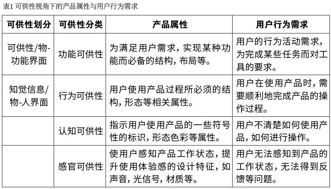
关键词:可供性 意象图式 产品设计 认知 设计方法
中图分类号:TB472 文献标识码:A
文章编号:1003-0069(2022)01-0124-04
引言
体验经济下的家用产品开始呈现人性化,智能化,多元化的特征。对于设计师而言,其面对的难题之一是如何耦合设计师的主观判断和用户实际需求的差异来进行产品的交互设计,即所谓的减少“认知摩擦”。(剩余5833字)
登录龙源期刊网
购买文章
基于意象图式的家用立式空调类产品可供性设计研究
文章价格:5.00元
当前余额:100.00
阅读
您目前是文章会员,阅读数共:0篇
剩余阅读数:0篇
阅读有效期:0001-1-1 0:00:00