注册帐号丨忘记密码?
1.点击网站首页右上角的“充值”按钮可以为您的帐号充值
2.可选择不同档位的充值金额,充值后按篇按本计费
3.充值成功后即可购买网站上的任意文章或杂志的电子版
4.购买后文章、杂志可在个人中心的订阅/零买找到
5.登陆后可阅读免费专区的精彩内容
打开文本图片集
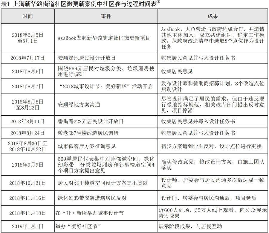
摘要:随着我国加速推进智慧城市建设,以大数据、云计算等前沿技术为基础驱动的新型城市治理体系正逐渐成为政府破解城市问题的主要手段,对于解决传统城市治理中公众参与度较差、信息反馈滞后等问题有着积极意义。在智慧城市治理的背景下,通过对中英两国参与式规划案例中关于信息反馈问题的深入分析,从参与反馈流程、信息反馈方法与信息开放程度三个方面进行对比研究,结合我国国情给予参考性的改善建议,以最终实现我国规划决策“以人为本”的目标。(剩余13496字)
登录龙源期刊网
购买文章
智慧城市治理视角下参与式规划过程中信息反馈问题研究
文章价格:6.00元
当前余额:100.00
阅读
您目前是文章会员,阅读数共:0篇
剩余阅读数:0篇
阅读有效期:0001-1-1 0:00:00