大学生创新素养测评体系构建及应用研究

打开文本图片集
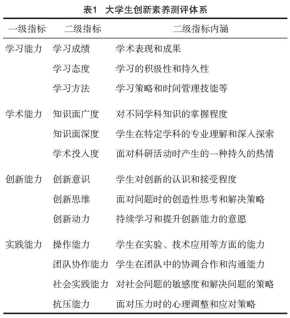
[摘 要]以既有教育理论成果为基础,结合教学实践,围绕大学生的学习能力、学术能力、创新能力及实践能力四大核心能力,构建大学生创新素养测评体系,对大学生创新素养水平进行测算。研究结果表明:大学生创新素养总体表现良好,学习能力优异,但创新能力有待提高;交叉学科大学生的综合得分最高,自然学科和社会学科大学生的综合得分次之;本科生在学习能力上的表现优于研究生,研究生在学术能力和实践能力上的表现优于本科生;不同院校层次的大学生在学习能力、学术能力、创新能力和实践能力四个维度上的得分存在明显差异。(剩余15456字)