注册帐号丨忘记密码?
1.点击网站首页右上角的“充值”按钮可以为您的帐号充值
2.可选择不同档位的充值金额,充值后按篇按本计费
3.充值成功后即可购买网站上的任意文章或杂志的电子版
4.购买后文章、杂志可在个人中心的订阅/零买找到
5.登陆后可阅读免费专区的精彩内容
打开文本图片集
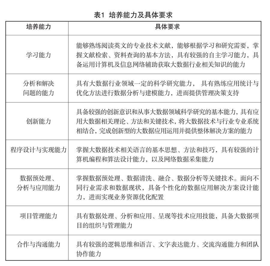
摘要:随着整个社会对大数据人才需求的井喷,如何培养出契合社会需求的数据科学与大数据技术专业人才成为高校急需解决的问题。文章通过分析大数据技术专业人才培养当前面临的主要问题,结合大数据专业的特点,从多个维度对普通应用型本科院校大数据人才培养体系进行了探究,并指出作为普通应用型本科院校,应结合自身的专业特色,形成以应用为主导的特色大数据人才培养体系。(剩余4286字)
登录龙源期刊网
购买文章
应用型高校数据科学与大数据技术人才培养体系探究
文章价格:4.00元
当前余额:100.00
阅读
您目前是文章会员,阅读数共:0篇
剩余阅读数:0篇
阅读有效期:0001-1-1 0:00:00