注册帐号丨忘记密码?
1.点击网站首页右上角的“充值”按钮可以为您的帐号充值
2.可选择不同档位的充值金额,充值后按篇按本计费
3.充值成功后即可购买网站上的任意文章或杂志的电子版
4.购买后文章、杂志可在个人中心的订阅/零买找到
5.登陆后可阅读免费专区的精彩内容
打开文本图片集
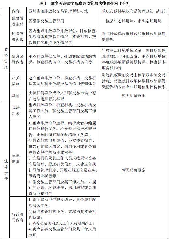
摘 要:成渝地区双城经济圈作为国家战略发展的重要增长极,在“双碳”目标背景下,构建碳排放权交易协同执法机制面临多重现实挑战。文章以成渝地区碳排放权交易协同执法的困境与优化路径为核心,通过分析两地政策基础和市场运行现状,揭示区域协同执法的四大关键矛盾:立法层级不足导致的规范效力缺失、责任标准分化引发的执法尺度失衡、单一执法主体衍生的监管效能薄弱,以及跨区域数据共享与资源协调的复杂性。(剩余10394字)
登录龙源期刊网
购买文章
成渝地区双城经济圈碳排放权交易区域协同执法的困境与机制优化
文章价格:6.00元
当前余额:100.00
阅读
您目前是文章会员,阅读数共:0篇
剩余阅读数:0篇
阅读有效期:0001/1/1 0:00:00