注册帐号丨忘记密码?
1.点击网站首页右上角的“充值”按钮可以为您的帐号充值
2.可选择不同档位的充值金额,充值后按篇按本计费
3.充值成功后即可购买网站上的任意文章或杂志的电子版
4.购买后文章、杂志可在个人中心的订阅/零买找到
5.登陆后可阅读免费专区的精彩内容
打开文本图片集
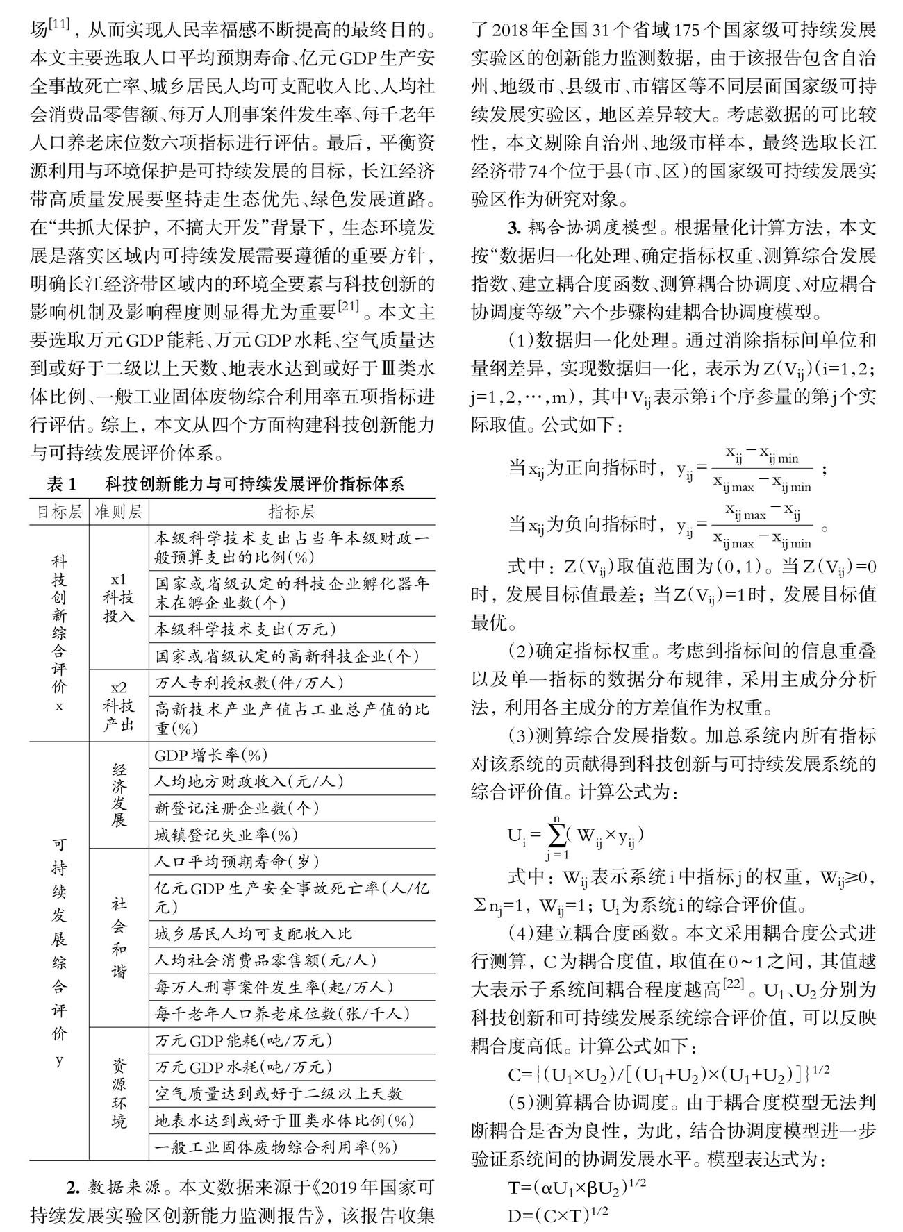
【摘要】科技创新是推动区域经济社会发展的动力源泉。 长江经济带作为我国重点建设的国家级城市群, 在区域经济发展中具有重要的战略地位。 采用熵值法和耦合协调度模型分析方法, 对长江经济带11个省市的国家级可持续发展实验区进行评估, 探索其科技创新能力、可持续发展水平以及两者之间的耦合协调关系, 为全方位推进长江经济带可持续发展实验区统筹协调建设提供参考。(剩余11991字)
登录龙源期刊网
购买文章
长江经济带科技创新与可持续发展耦合协调
文章价格:6.00元
当前余额:100.00
阅读
您目前是文章会员,阅读数共:0篇
剩余阅读数:0篇
阅读有效期:0001-1-1 0:00:00