注册帐号丨忘记密码?
1.点击网站首页右上角的“充值”按钮可以为您的帐号充值
2.可选择不同档位的充值金额,充值后按篇按本计费
3.充值成功后即可购买网站上的任意文章或杂志的电子版
4.购买后文章、杂志可在个人中心的订阅/零买找到
5.登陆后可阅读免费专区的精彩内容
打开文本图片集
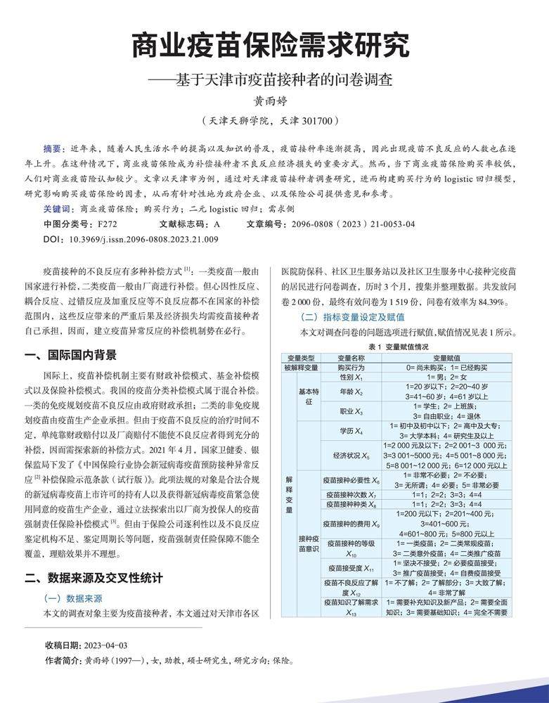
摘要:近年来,随着人民生活水平的提高以及知识的普及,疫苗接种率逐渐提高,因此出现疫苗不良反应的人数也在逐年上升。在这种情况下,商业疫苗保险成为补偿接种者不良反应经济损失的重要方式。然而,当下商业疫苗保险购买率较低,人们对商业疫苗险认知较少。文章以天津市为例,通过对天津疫苗接种者调查研究,进而构建购买行为的logistic回归模型,研究影响购买疫苗保险的因素,从而有针对性地为政府企业、以及保险公司提供意见和参考。(剩余3196字)
登录龙源期刊网
购买文章
商业疫苗保险需求研究
文章价格:4.00元
当前余额:100.00
阅读
您目前是文章会员,阅读数共:0篇
剩余阅读数:0篇
阅读有效期:0001-1-1 0:00:00