注册帐号丨忘记密码?
1.点击网站首页右上角的“充值”按钮可以为您的帐号充值
2.可选择不同档位的充值金额,充值后按篇按本计费
3.充值成功后即可购买网站上的任意文章或杂志的电子版
4.购买后文章、杂志可在个人中心的订阅/零买找到
5.登陆后可阅读免费专区的精彩内容
打开文本图片集
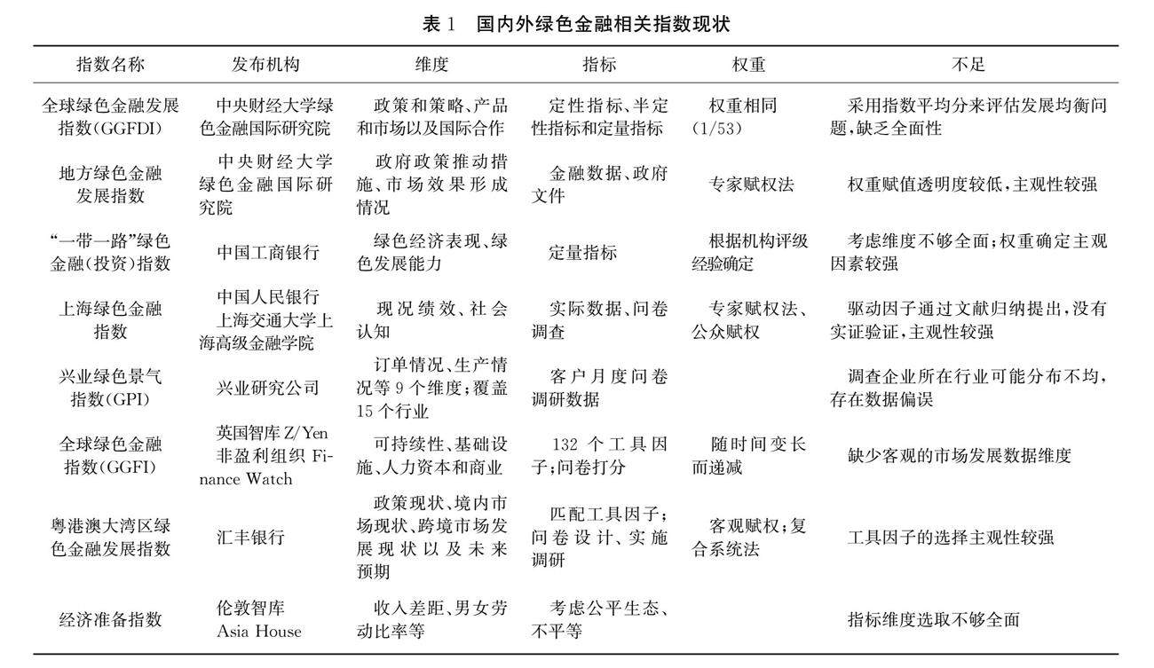
【摘要】针对区域绿色金融发展研究评估中测度维度与指标选取的多样化以及对地区均衡发展和动力机制的探索全面性不足等现实问题,构建绿色金融发展测度框架,计算中国区域绿色金融发展指数。在此基础上,进一步分析区域发展模式,采用Dagum基尼系数分解探讨地区不平等和空间差异现象,通过驱动因子的验证确定发展动力机制。(剩余30766字)
登录龙源期刊网
购买文章
中国区域绿色金融发展评估
文章价格:6.00元
当前余额:100.00
阅读
您目前是文章会员,阅读数共:0篇
剩余阅读数:0篇
阅读有效期:0001-1-1 0:00:00