注册帐号丨忘记密码?
1.点击网站首页右上角的“充值”按钮可以为您的帐号充值
2.可选择不同档位的充值金额,充值后按篇按本计费
3.充值成功后即可购买网站上的任意文章或杂志的电子版
4.购买后文章、杂志可在个人中心的订阅/零买找到
5.登陆后可阅读免费专区的精彩内容
打开文本图片集
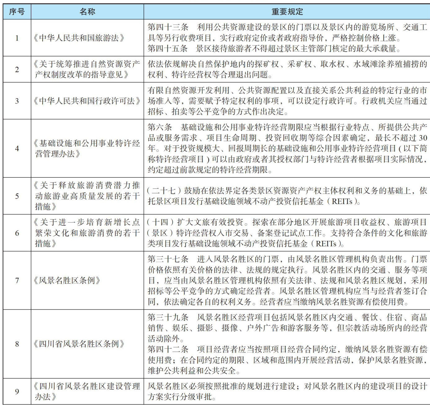
【关键字】风景名胜区 特许经营权收益法实务【中图分类号】F590;F832 【文献标识码】A 【文章编号】1007-0265(2025)06-0035-09
一、引言
1994年至2023年期间,我国旅游业持续发展,国内出游人次由524百万人次增长至4891百万人次,人均消费由195.3元增长至1004.6元。(剩余9716字)
登录龙源期刊网
购买文章
风景名胜区特许经营权评估收益法实务解析
文章价格:5.00元
当前余额:100.00
阅读
您目前是文章会员,阅读数共:0篇
剩余阅读数:0篇
阅读有效期:0001-1-1 0:00:00