注册帐号丨忘记密码?
1.点击网站首页右上角的“充值”按钮可以为您的帐号充值
2.可选择不同档位的充值金额,充值后按篇按本计费
3.充值成功后即可购买网站上的任意文章或杂志的电子版
4.购买后文章、杂志可在个人中心的订阅/零买找到
5.登陆后可阅读免费专区的精彩内容
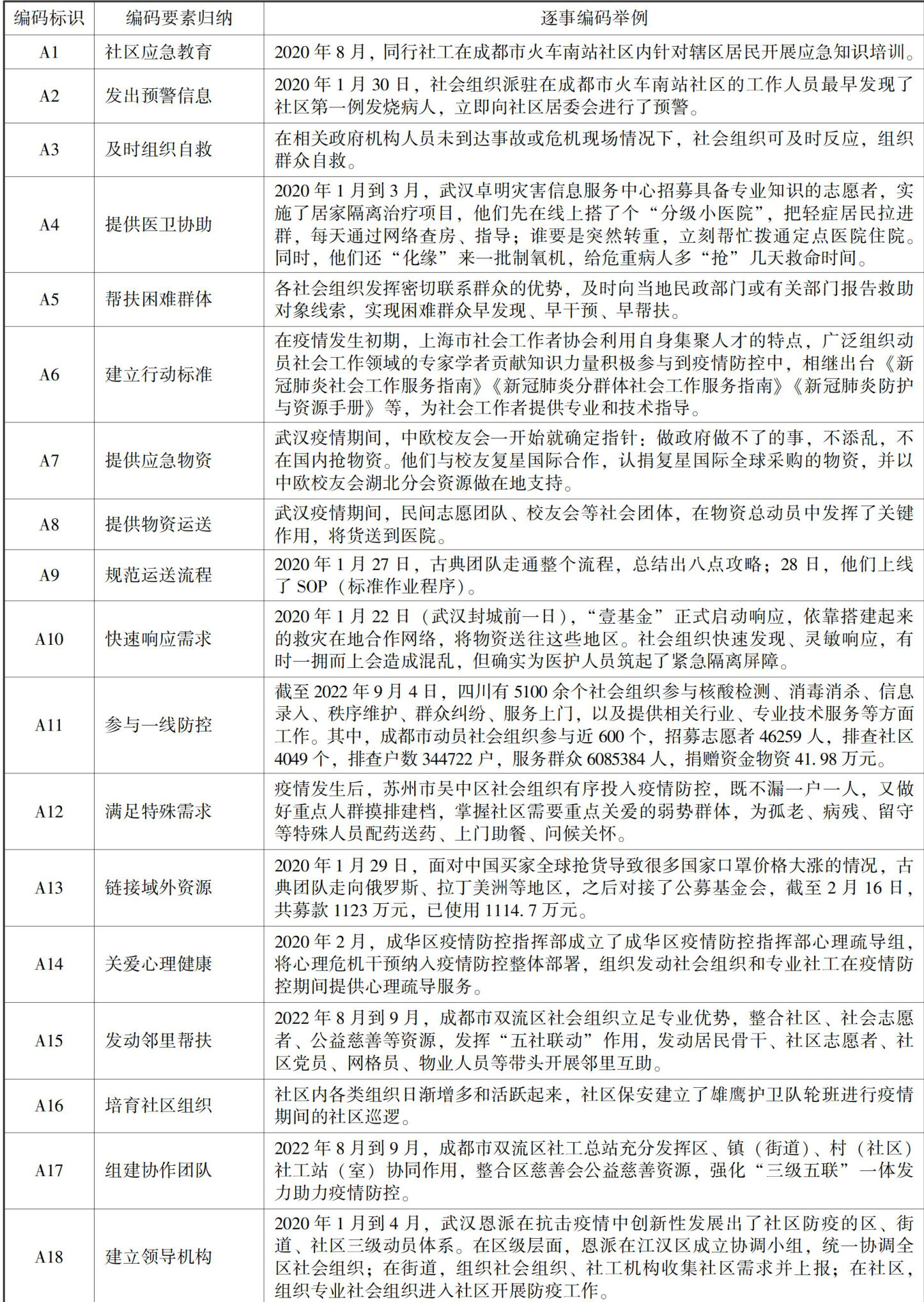
打开文本图片集
中图分类号:C912.2;D630.8 文献标志码:A 文章编号:1006-0766(2025)05-0044-10
一、问题提出
党的二十大报告指出,社会治理是国家治理的重要方面,要坚持和完善共建共治共享的社会治理制度,建设人人有责、人人尽责、人人享有的社会治理共同体。社会治理共同体建设必然要求政府与社会组织、公众等多元力量同向发力、协同共治。(剩余6539字)
登录龙源期刊网
购买文章
社会治理共同体视域下社会组织参与社区应急的绩效评估
文章价格:5.00元
当前余额:100.00
阅读
您目前是文章会员,阅读数共:0篇
剩余阅读数:0篇
阅读有效期:0001-1-1 0:00:00