注册帐号丨忘记密码?
1.点击网站首页右上角的“充值”按钮可以为您的帐号充值
2.可选择不同档位的充值金额,充值后按篇按本计费
3.充值成功后即可购买网站上的任意文章或杂志的电子版
4.购买后文章、杂志可在个人中心的订阅/零买找到
5.登陆后可阅读免费专区的精彩内容
打开文本图片集
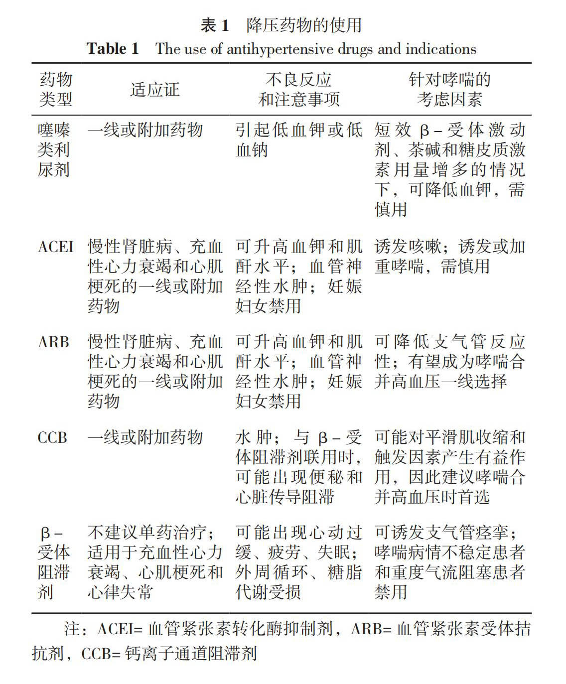
【编者按】 高血压是常见、危害严重的慢性心血管病之一;支气管哮喘是呼吸系统常见慢性病,其反复发作、常伴并发症等特点,给患者家庭及社会造成沉重负担。这两种疾病均因病情复杂、诱因众多、难以根治,导致患病率逐年快速上升,成为临床所必须面对的难题。传统观点认为高血压与哮喘是两种独立疾病,但近来研究发现这两种疾病在发病机制上存在相似之处且可相互影响。(剩余18345字)
登录龙源期刊网
购买文章
高血压合并支气管哮喘:机制与管理
文章价格:6.00元
当前余额:100.00
阅读
您目前是文章会员,阅读数共:0篇
剩余阅读数:0篇
阅读有效期:0001-1-1 0:00:00