注册帐号丨忘记密码?
1.点击网站首页右上角的“充值”按钮可以为您的帐号充值
2.可选择不同档位的充值金额,充值后按篇按本计费
3.充值成功后即可购买网站上的任意文章或杂志的电子版
4.购买后文章、杂志可在个人中心的订阅/零买找到
5.登陆后可阅读免费专区的精彩内容
打开文本图片集
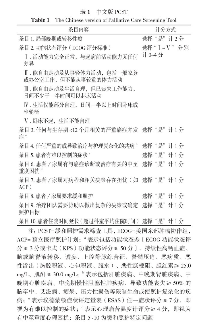
【摘要】 背景 缓和照护能够改善癌症患者的生活质量。缓和照护需求筛查相关工具的开发与利用可以帮助医护人员快速、准确、科学地识别有缓和照护需求的癌症患者,并使医护人员能够更加及时地为其提供缓和照护相关服务。目前,国内有关缓和照护需求筛查相关工具开发与利用的文献报道较为少见。目的 汉化缓和照护需求筛查工具(PCST),并在住院癌症患者中检验其信效度。(剩余17170字)
登录龙源期刊网
购买文章
住院癌症患者缓和照护需求筛查工具的汉化及临床验证
文章价格:6.00元
当前余额:100.00
阅读
您目前是文章会员,阅读数共:0篇
剩余阅读数:0篇
阅读有效期:0001-1-1 0:00:00