自然保护地体系重构下近郊型风景区景城协调路径探讨
——以崂山风景区为例

打开文本图片集
关键词:自然保护地体系;风景名胜区;景城协调;崂山
0 引言
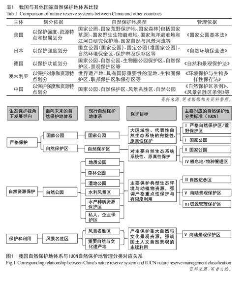
过去我国自然保护地体系更多从保护对象的重要性和资源属性进行划分,依据森林、湿地、草原等10余类资源,依托各权属部门管控对象,基于技术理性和专业优势形成“条线型”治理模式[1],客观上造成“九龙治水”的乱象。在法理上,我国自然保护地目前尚无统一立法,主要依据自然保护区、风景名胜区、森林公园等所属的各类主管部门形成的部门规章制度条例进行管理。(剩余7779字)