项目管理技术

项目管理技术

2025年12期
  • 收藏
收藏成功
微博 空间 微信

类型

月刊

类别

定价
促销信息
全年订阅更优惠!
¥30.00 ¥18.00
目录

专业视点

制度嵌合、系统韧性与能力重构:国际工程高质量发展的进阶逻辑
当前,我国国际工程正处于从规模扩张向高质量发展转变的关键阶段。随着“一带一路”倡议深入推进,企业经营面临制度壁垒、系统风险与能力不足三者叠加的严峻挑战。依赖要素投入与经验管理的传统模式日渐式微,行业亟须从制度供给、系统治理、能力建设三个方面...

前沿论坛

加速海事国际项目管理人才体系培养,实现海洋大国”向“海事强国”的伟大跨越
编者按:面对绿色与智能变革的浪潮,一艘艘巨轮背后,是一场关乎人才培养的深海产业变革。近年来,随着“海洋强国”战略的深入推进和全球航运业绿色低碳、智能数字化迭代的加速,我国海事产业正面临前所未有的机遇与挑战。在此背景下,海事项目管理人才的培养...

专题:国际工程项目管理新范式

国际工程咨询企业知识优势的形成机理研究
摘要:尽管我国“一带一路”倡议促进当地沿线基础设施建设项目的发展,但我国国际工程咨询企业并未获得大量市场机会,其在国际市场仍处于相对弱势地位。因此,亟须通过分析国际工程咨询企业知识优势的影响因素及其作用机制,提升我国国际工程咨询企业知识优势...
基于复杂网络的“一带一路”重大工程隐患特征分析
摘要:“一带一路”倡议作为我国推动全球经济合作与区域互联互通的重要举措,不仅促进国际之间的交流合作,更推动沿线国家的经济发展。然而,“一带一路”倡议下的工程项目具有投资规模大、建设周期长等特征,现阶段面临着政治、经济、环境等多维度隐患。传统...
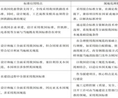
中国工程建设标准在西非地区属地化推广问题和策略研究
摘要:在“一带一路”倡议实施背景下,我国工程建设标准在西非地区的推广工作已取得初步成效,但实践中仍面临两类核心挑战:一是中外标准体系存在结构性差异;二是当地市场对我国工程建设标准的认知与接纳程度不足。因此,系统研究我国工程建设标准在西非地区...

理论

基于知识图谱的地铁运营安全事故知识建模与分析
摘要:由于地铁系统的复杂性和运营环境的不确定性,各类地铁运营安全事故频发,造成严重的社会影响和经济损失。研究地铁运营安全事故的发生、发展和演化特征尤为必要。为实现地铁运营安全事故知识的共享和利用,同时为地铁运营安全管理提供决策支持,提出基于...
既有建筑绿色改造项目价值增值机理与策略研究
摘要:当今我国建筑业在建筑功能提升、政策标准完善、融资模式创新等方面已取得一定的实践效果,但与节能降碳目标仍有较大差距。因此,基于项目治理视角探究绿色改造(以下简称“绿改”)项目价值增值机理与策略具有重要价值与意义。以价值共创为导向,探析改...
基于TOSE理论的智能施工装备应用制约因素分析
摘要:为推动我国施工装备的智慧化升级,挖掘智能施工装备推广应用的制约因素,对加快施工环节智能化进程具有重要的现实意义。利用文献研究和专家访谈法,基于TOSE理论识别出15项智能施工装备应用的制约因素,通过熵权法改进DEMATEL-ISM组合...
业主安全管理行为对建筑工人安全公民行为影响机制研究
摘要:当前我国建筑业规模持续扩大,研究建筑业业主安全管理行为对建筑工人安全公民行为(SCB)的影响机制,在建筑业安全治理实践方面具有重要示范意义。以济南市涵盖重大交通枢纽、商业综合体、轨道交通等类型的6个建设项目为样本,采用主题分析法,通过...

应用

基于QFD-STT技术的项目质量评价指标体系确定方法的研究与应用
摘要:目前,装备建设中的自研非标准装备建设项目存在自建装备体系较为复杂、权重设置不合理等实际困难。为保证自研非标准装备建设项目质量,建立全面准确的质量评价指标体系尤为重要。创新性采用质量功能展开(QFD)技术并结合战略到任务(STT)思维方...
基于熵度量法的城市综合管廊PPP项目投资方风险管理研究
摘要:城市综合管廊PP项目投资决策前期,项目投资方不仅关注项目的经济回报,更加关注项目投资过程中面临的各个风险因素。因此,研究城市综合管理PP项目投资方风险,对提高城市综合承载能力具有重要意义。基于项目投资方角度进行风险评价,使其在投资过程...
等级全息建模法在航天着陆场无人机测绘风险识别中的应用
摘要:运用无人机对航天着陆场测绘面临涉及范围较广、技术难度较高、耗用资源较多、戈壁滩环境复杂等诸多难题,有效识别测绘过程中的风险场景和对风险要素进行分层管理十分必要。采用系统化的等级全息建模法(HHM)进行航天着陆场无人机测绘任务风险识别,...
基于九屏幕法的科研项目管理提升策略探究
摘要:目前,提升科研项目管理效率已成为企业提升管理水平和经济效益的迫切需求。因此,选择科学方法研究科研项目管理提升策略尤为必要。以S公司多来源科研项目为例,运用九屏幕法从超系统、系统、子系统三个层次构建科研项目管理模型,全面剖析影响项目绩效...

案例

基于霍尔三维结构的职业院校智慧实训基地建设管理研究
摘要:当前,我国职业院校实训基地在师资队伍建设、教学模式创新、实训内容适配、产教融合机制等方面存在系统性问题,严重制约其充分发挥育人功能与社会服务效能。因此,对智慧型实训基地建设管理进行研究十分必要。采用霍尔三维结构模型,以新能源汽车技术实...
老旧小区智慧化改造居民满意度研究
摘要:老旧小区改造是城市更新的重要任务,引入数字化和智能化治理基础设施,可为老旧小区提供全新的改造方案。同时,将居民满意度作为老旧小区智慧化改造的研究重点具有重要意义。通过多元线性回归分析,分析河北省邯郸市518社区居民满意度,探究老旧小区...
基于突变理论的跨国联网工程安全性评价研究
摘要:海外投资项目存在环境复杂、风险大等问题,因此研究跨国联网工程安全性是确保实现世界范围内能源资源优化配置的关键。首先,结合影响跨国联网工程的系统内部要素及外部威胁,从经济风险、社会风险、技术风险、环境风险等4个方面构建跨国联网工程安全性...
装配式建筑施工安全风险评价研究
摘要:相较于传统建筑,装配式建筑具有绿色环保、节约资源、缩短工期等显著优势。我国装配式建筑仍处于推广阶段,展现出巨大发展潜力。但是,其也面临着诸多挑战,施工技术与工艺尚未成熟,施工人员缺乏经验,导致安全事故时有发生。因此,开展装配式建筑施工...

预告

下期重点论文
摘要:重大水利基础设施智能建造充分利用数字化技术整合多方资源,从而促进多重价值形成。虽然既有研究指出数字化平台的通用性、兼容性与扩展性是价值形成的关键属性,但在重大水利基础设施数字化平台中能够实现的具体价值主张尚不清晰,呈现这些关键属性的平...
相关杂志
订阅全年后,您可享受以下权益
①该本杂志即日起至未来1年内所有更新电子版杂志的使用权限;
②赠送该杂志的部分往期的杂志的使用权限,有效期1年。

全年订购价格: ¥216.00

订阅全年
--%>

登录龙源期刊网

温馨提示:

1.点击网站右上角的“充值”按钮可以为您的账号充值

2.充值金额可以选择30,50,100或500元

3.充值成功后即可购买网站上的任意杂志或文章

还没有龙源账户? 立即注册

购买杂志

项目管理技术

杂志价格:¥18.00元

  • 微信扫码支付
  • 当前余额:100.00

购买杂志

项目管理技术

杂志价格:¥18.00元

  • 微信扫码支付
  • 当前余额:¥100.00

    去充值
monitor
客服机器人