注册帐号丨忘记密码?
1.点击网站首页右上角的“充值”按钮可以为您的帐号充值
2.可选择不同档位的充值金额,充值后按篇按本计费
3.充值成功后即可购买网站上的任意文章或杂志的电子版
4.购买后文章、杂志可在个人中心的订阅/零买找到
5.登陆后可阅读免费专区的精彩内容
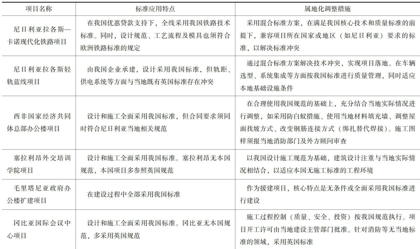
打开文本图片集
0 引言
我国作为世界第二大经济体,长期以来在基础设施建设领域积累了丰富经验,形成了具有中国特色的工程建设标准化体系。经过70余年的发展,我国已发布并实施的国家、行业和地方工程建设标准达12000余项,覆盖工程建设各环节,在保障工程质量、促进产业升级、推动经济提质增效等方面发挥了关键作用[1]
随着“一带一路”倡议的深入实施,我国工程企业加速国际化布局,成为全球基础设施建设的重要参与者。(剩余11188字)
登录龙源期刊网
购买文章
中国工程建设标准在西非地区属地化推广问题和策略研究
文章价格:6.00元
当前余额:100.00
阅读
您目前是文章会员,阅读数共:0篇
剩余阅读数:0篇
阅读有效期:0001/1/1 0:00:00