注册帐号丨忘记密码?
1.点击网站首页右上角的“充值”按钮可以为您的帐号充值
2.可选择不同档位的充值金额,充值后按篇按本计费
3.充值成功后即可购买网站上的任意文章或杂志的电子版
4.购买后文章、杂志可在个人中心的订阅/零买找到
5.登陆后可阅读免费专区的精彩内容
打开文本图片集
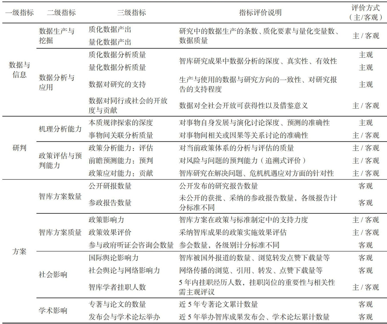
关键词:DIIS-MIPS双螺旋方法 智库质量标准 智库质量评价 标准化评价 高质量发展
分类号:C932
DOI:10.19318/j.cnki.issn.2096-1634.20250416.0004
1引言
习近平总书记对中国科学院提出“四个率先”的要求,明确指出“率先建成国家高水平科技智库”[。(剩余13436字)
登录龙源期刊网
购买文章
基于混合方法的高质量智库评价标准研究
文章价格:6.00元
当前余额:100.00
阅读
您目前是文章会员,阅读数共:0篇
剩余阅读数:0篇
阅读有效期:0001/1/1 0:00:00