注册帐号丨忘记密码?
1.点击网站首页右上角的“充值”按钮可以为您的帐号充值
2.可选择不同档位的充值金额,充值后按篇按本计费
3.充值成功后即可购买网站上的任意文章或杂志的电子版
4.购买后文章、杂志可在个人中心的订阅/零买找到
5.登陆后可阅读免费专区的精彩内容
打开文本图片集
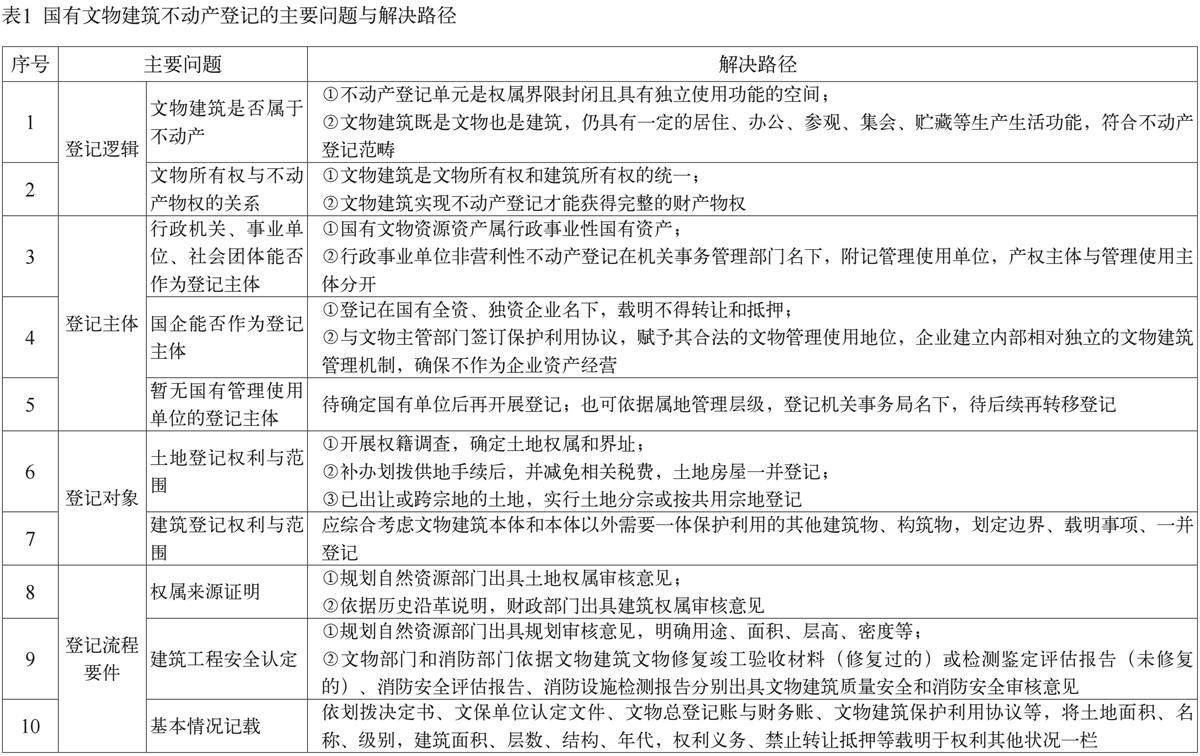
摘要:国有文物建筑兼具国家所有权与不动产物权的双重属性,其不动产登记是完善国家文物资源资产管理的重要举措。本文通过分析国有文物建筑与不动产登记的内涵、关系和问题,探讨国有文物建筑不动产登记的理论逻辑和实践路径,并以重庆市渝中区103处国有文物建筑为例分析验证,提出文物建筑的不动产属性是其登记的内在基础,对登记主体应有严格限定。(剩余7508字)
登录龙源期刊网
购买文章
国有文物建筑不动产登记的理论逻辑与实施路径
文章价格:5.00元
当前余额:100.00
阅读
您目前是文章会员,阅读数共:0篇
剩余阅读数:0篇
阅读有效期:0001/1/1 0:00:00