全球视野下的二战文化遗产治理:基于多国实践的历史记忆传承与和平价值重构

打开文本图片集
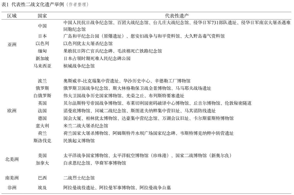
摘要:第二次世界大战作为人类历史上规模最大、影响最深远的全球性冲突,其留下的文化遗产既是战争创伤的物质见证,也是构建集体记忆与和平认同的重要载体。本文以全球视野分析二战文化遗产的治理实践,揭示二战文化遗产治理的国别差异、主要特征及其对当今国际社会的价值。研究表明,战后80年间,全球二战文化遗产保护已超越单纯的技术性保存,成为民族认同建构、国家形象塑造与地缘政治博弈的工具;二战文化遗产利用以旅游性利用和教育性利用为主,前者以遗产旅游为主要形式,后者以和平为基本理念;各国对二战文化遗产的治理展现出不同的理念,二战文化遗产治理需要平衡历史真相守护、民族情感维系与全球责任承担之间的关系。(剩余14231字)