北京新华印刷厂对中央印刷厂的继承与发展研究

打开文本图片集
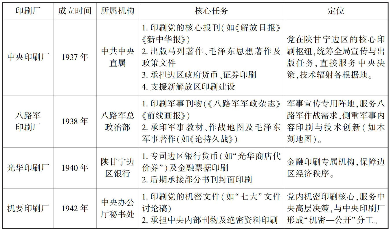
一、中央印刷厂与的历史溯源
(一)中央印刷厂的诞生
中央印刷厂原名“中央印刷局”,是1931年8月16日中共中央在江西瑞金下陂坞建立的中央直属印刷厂;1931年11月中华苏维埃共和国临时中央政府成立,遂改名为“中华苏维埃共和国中央印刷厂”;中央印刷厂直属中共中央领导,服从宣传部门的工作安排①。
1936 年冬,党中央进驻延安,在原中华苏维埃共和国临时中央政府西北办事处财政部国家银行印刷所的基础上,开始筹建中央印刷厂,以解决宣传教育多方面的需要①;中央印刷厂重建于1937年7月,并于次年将7月1日定为厂庆日,选址清凉山;此时中央印刷厂划归中央党报委员会领导,后改为中央发行部领导②。(剩余8006字)