注册帐号丨忘记密码?
1.点击网站首页右上角的“充值”按钮可以为您的帐号充值
2.可选择不同档位的充值金额,充值后按篇按本计费
3.充值成功后即可购买网站上的任意文章或杂志的电子版
4.购买后文章、杂志可在个人中心的订阅/零买找到
5.登陆后可阅读免费专区的精彩内容
打开文本图片集
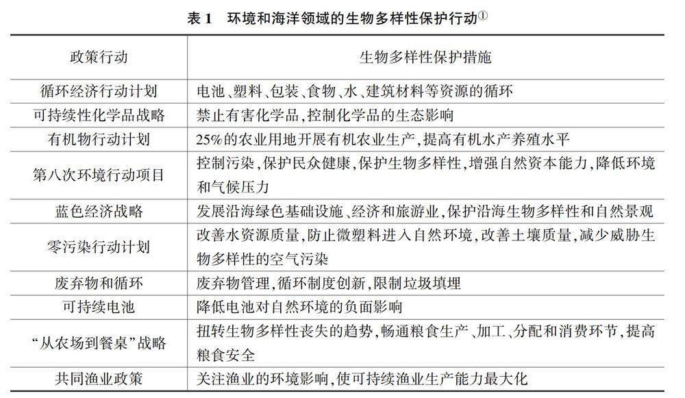
摘 要 欧盟生物多样性治理是《欧洲绿色新政》的重要组成部分,与环境、海洋、森林、农业、气候等领域相互交织。欧洲生物多样性治理在历史进程中呈现功能叠加的特点,生物多样性治理不仅是《欧洲绿色新政》的行动重点,也体现出多领域、多层次、多部门相互嵌入彼此关联的治理逻辑。从多层次治理角度看,欧盟生物多样性保护在国际生物多样性制度建设、欧盟生物多样性战略、成员国内部环境政治和地方执行层面形成相互制约、影响和协调的关系。(剩余22296字)
登录龙源期刊网
购买文章
欧盟生物多样性保护治理体系:特点、动因及启示
文章价格:6.00元
当前余额:100.00
阅读
您目前是文章会员,阅读数共:0篇
剩余阅读数:0篇
阅读有效期:0001/1/1 0:00:00