教材配套数字化教学资源建设探索与实践

打开文本图片集
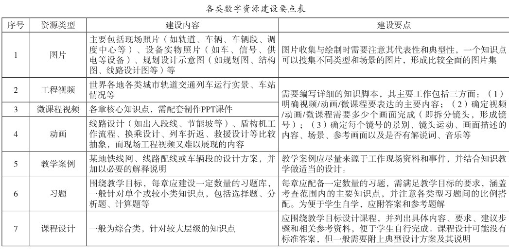
摘要:在教育信息化不断深入发展背景下,教材形式正从传统单一纸质教材向新形态教材发展,而配套数字化教学资源建设是打造新形态教材的基础和关键环节。文章在分析数字化教学资源几种建设形式的基础上,提出数字化教学资源建设应注重思想性、系统性、先进性、适用性和规范性原则,并结合《城市轨道交通规划与设计》教材配套数字化教学资源建设实践,阐述数字化教学资源的具体建设思路和过程,提出应围绕教学目标和教学设计分解知识点,明确建设类型;组建建设团队,明确分工和推进机制;把握建设原则,分步开展资源建设,规范验收程序;注重平台建设,实现资源的有效应用。(剩余4224字)