注册帐号丨忘记密码?
1.点击网站首页右上角的“充值”按钮可以为您的帐号充值
2.可选择不同档位的充值金额,充值后按篇按本计费
3.充值成功后即可购买网站上的任意文章或杂志的电子版
4.购买后文章、杂志可在个人中心的订阅/零买找到
5.登陆后可阅读免费专区的精彩内容
打开文本图片集
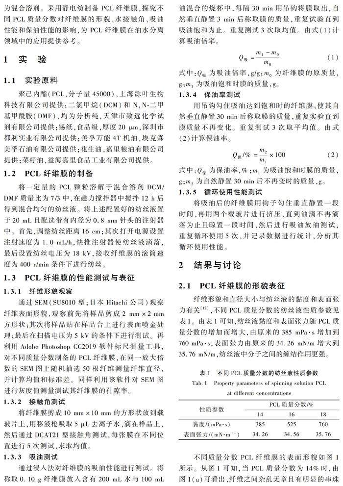
摘要:为了减少海洋溢油事故带来的危害,选取天然可降解的聚己内酯(PCL)为原料,通过静电纺丝法制备不同质量分数的PCL纤维膜,利用扫描电镜观察纤维形貌,并对不同质量分数的PCL纤维膜水接触角、吸油倍率和保油率进行测试与分析。结果表明:随PCL质量分数的增加,纤维直径逐渐增大。当PCL质量分数为16%时,纤维之间无串珠结构,直径分布均匀,平均直径324 nm,具有较好的可纺性。(剩余12521字)
登录龙源期刊网
购买文章
静电纺PCL纤维膜的制备及其性能
文章价格:6.00元
当前余额:100.00
阅读
您目前是文章会员,阅读数共:0篇
剩余阅读数:0篇
阅读有效期:0001/1/1 0:00:00