注册帐号丨忘记密码?
1.点击网站首页右上角的“充值”按钮可以为您的帐号充值
2.可选择不同档位的充值金额,充值后按篇按本计费
3.充值成功后即可购买网站上的任意文章或杂志的电子版
4.购买后文章、杂志可在个人中心的订阅/零买找到
5.登陆后可阅读免费专区的精彩内容
打开文本图片集
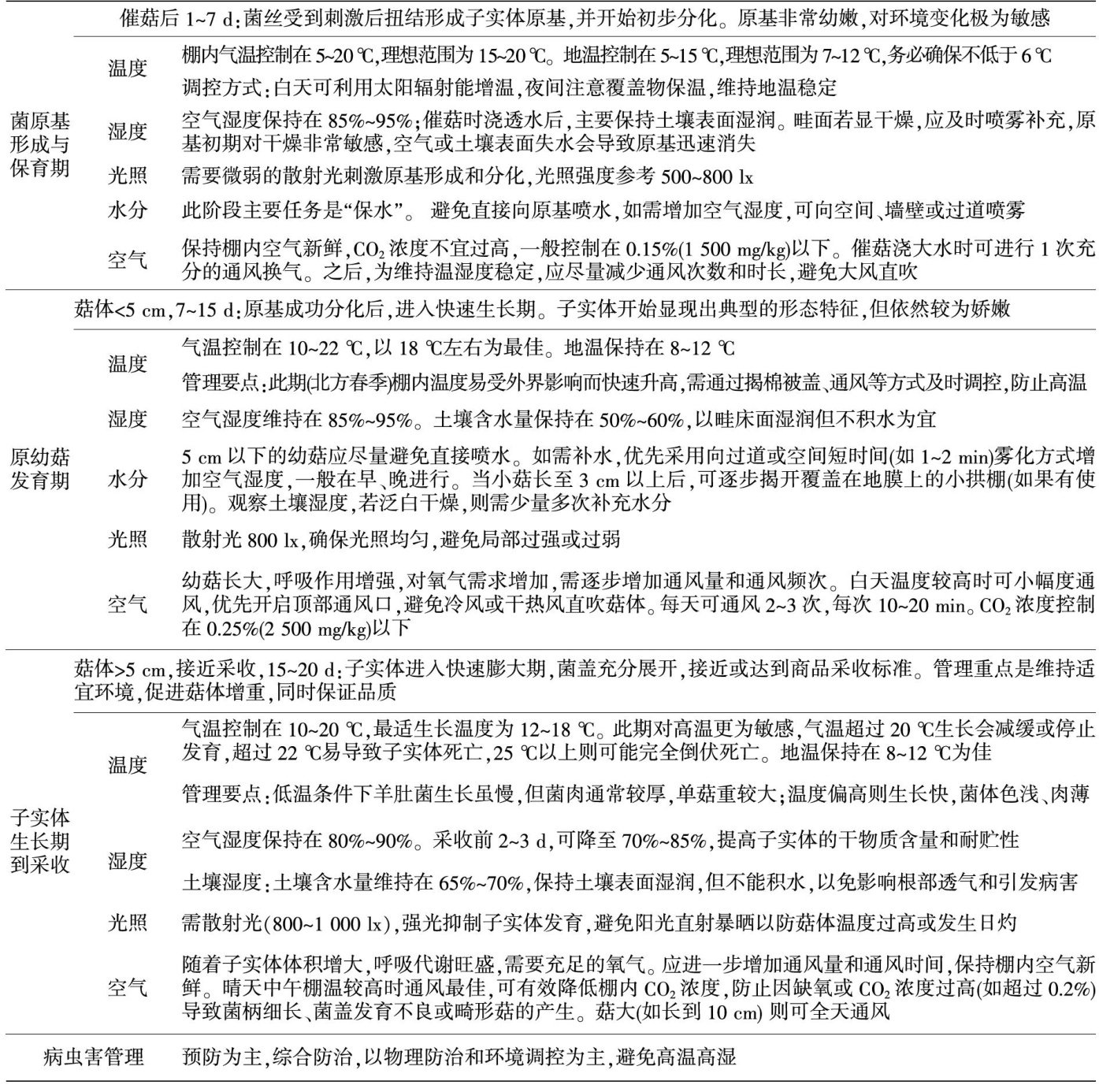
羊肚菌作为珍稀食药用菌,营养丰富、风味独特,其从营养生长转向生殖生长的催菇环节是技术难点。盲目催菇或错过最佳时机易导致出菇异常、畸形菇增多甚至绝收。建立科学的催菇时机判断标准,精准把握催菇节点及后续 20d 管理,是决定北方日光温室羊肚菌栽培成败、实现稳产优质高效的核心要素之一。
1催菇机理
1.1菌丝成熟与营养积累催菇是羊肚菌由营养生长转向生殖生长、形成子实体的关键环节,需以菌丝生理成熟和充足营养储备为前提。(剩余2081字)
登录龙源期刊网
购买文章
日光温室羊肚菌催菇最佳时期及催菇后管理策略
文章价格:3.00元
当前余额:100.00
阅读
您目前是文章会员,阅读数共:0篇
剩余阅读数:0篇
阅读有效期:0001/1/1 0:00:00