注册帐号丨忘记密码?
1.点击网站首页右上角的“充值”按钮可以为您的帐号充值
2.可选择不同档位的充值金额,充值后按篇按本计费
3.充值成功后即可购买网站上的任意文章或杂志的电子版
4.购买后文章、杂志可在个人中心的订阅/零买找到
5.登陆后可阅读免费专区的精彩内容
打开文本图片集
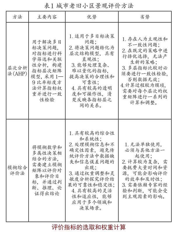
城市老旧小区的雨洪风险突出,现分析城市老旧小区现有景观应对雨洪风险存在的问题,总结城市老旧小区景观评估方法,并从设计层面和管理层面探讨景观的优化策略。
雨涝现已成为严重影响城市可持续发展的主要灾害类型之一。城市老旧小区在城市居住区中占有很大比例,因其基础设施薄弱,故具有较高的雨涝风险。因此,提高城市老旧小区应对雨洪的能力成为城市改造的当务之急。(剩余3544字)
登录龙源期刊网
购买文章
应对雨洪风险的城市老旧小区景观评估与设计
文章价格:4.00元
当前余额:100.00
阅读
您目前是文章会员,阅读数共:0篇
剩余阅读数:0篇
阅读有效期:0001/1/1 0:00:00