注册帐号丨忘记密码?
1.点击网站首页右上角的“充值”按钮可以为您的帐号充值
2.可选择不同档位的充值金额,充值后按篇按本计费
3.充值成功后即可购买网站上的任意文章或杂志的电子版
4.购买后文章、杂志可在个人中心的订阅/零买找到
5.登陆后可阅读免费专区的精彩内容
打开文本图片集
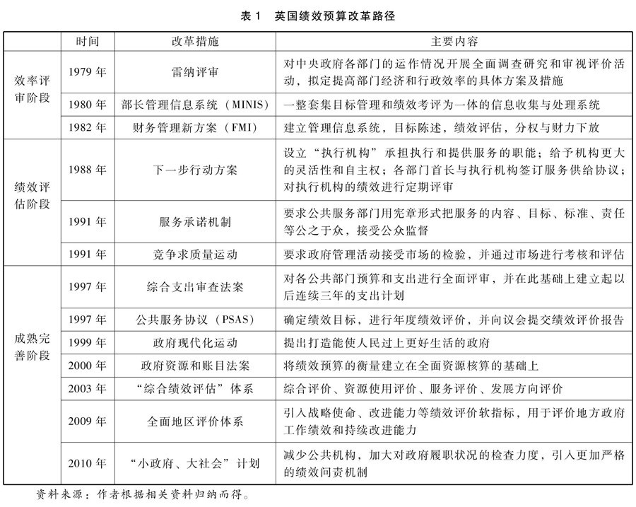
摘要:部门预算绩效管理是“构建全方位预算绩效管理格局”中的重要一环,是优化财政资源配置的重要基础。本文系统梳理了英国、美国部门预算绩效管理的改革历程,从法律依据、管理框架和流程、管理内容三个纬度介绍了英国、美国部门整体预算绩效管理的实施现状,结合我国国情,提出对我国开展部门整体预算绩效管理改革的八大启示。(剩余8365字)
登录龙源期刊网
购买文章
部门预算绩效管理的国际比较及启示
文章价格:5.00元
当前余额:100.00
阅读
您目前是文章会员,阅读数共:0篇
剩余阅读数:0篇
阅读有效期:0001/1/1 0:00:00