全球化

全球化

2022年05期
  • 收藏
收藏成功
微博 空间 微信
《全球化》杂志由中国国际经济交流中心主管/主办,是集研究性、学术性、政策必、应用性于一体,以国际经济、宏观经济、企业国际...     展开

类型

双月刊

类别

学术
定价
促销信息
全年订阅更优惠!
¥35.00 ¥21.00
目录

本刊专论

“十四五”期间我国农村信用社体制改革的研究
摘要:在我国经济转型升级的大背景下,作为我国规模最大的农村金融机构,农村信用社面临的挑战前所未有,其风险化解和转型升级亟需体制改革的强劲动力,同时,乡村振兴和共同富裕目标的实现,需要农村信用机构发挥重要作用。可以说,农村信用社改革问题已经成...
推进全球治理变革 促进可持续发展及“双碳”目标实现
摘要:全球治理的核心要素包括价值、规则、主体、对象和绩效,特别需要引起重视的是“价值”和“绩效”。除了这两大核心要素,可持续发展全球治理的一个重要进步,是形成了责任共识和可量化共识。中国有必要结合自己的实践经验,形成一套完整、可量化、可推广...
日韩迈向高收入国家进程中推进农业现代化的经验与启示
摘要:当前我国正处于跨越“中等收入陷阱”并向高收入国家迈进的关键时期,加快农业现代化是我们面临的重大课题。与我国农业资源禀赋相似的日韩在迈向高收入国家进程中曾出现粮食供应短缺、工农劳动生产率差距扩大、城乡居民收入差距较大等问题,并因此采取了...

经济形势分析

筑牢经济稳定回升向好的发展基础
摘要:2022年以来,面对多重超预期挑战对经济发展的严重冲击,以习近平同志为核心的党中央冷静应对,奋力扭转经济发展困局。当前,我国经济恢复和回升态势正在延续,但向好发展的基础尚不稳固,仍面临一些困难和不确定性因素:疫情反复的不确定性与疫情防...
2022年上半年经济形势分析与下半年展望
摘要:2022年3月份以来,国内疫情多发散发,远超预期,经济承受较大压力,上半年GDP增长2.5%,其中二季度增长0.4%。从生产角度看,第三产业及其中部分行业受疫情冲击严重,对GDP增长形成拖累;从需求角度看,消费需求和房地产开发投资表现...

国际经济

构建新发展格局下我国推动高水平国际经济合作的路径与方向
摘要:当前,国际循环深刻变革与我国加快构建新发展格局交织激荡,我国推动高水平国际经济合作面临新要求新任务,包括更大范围、更广领域、更深层次、更高质量、更趋平衡、更加主动、更为安全的开放合作。宜坚持联通内外、坚持系统观念、坚持更加主动、坚持衔...
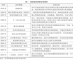
部门预算绩效管理的国际比较及启示
摘要:部门预算绩效管理是“构建全方位预算绩效管理格局”中的重要一环,是优化财政资源配置的重要基础。本文系统梳理了英国、美国部门预算绩效管理的改革历程,从法律依据、管理框架和流程、管理内容三个纬度介绍了英国、美国部门整体预算绩效管理的实施现状...
印度长期经济增长预测及与中国的比较:2021—2050
摘要:印度经济在过去30年经历了快速增长,1992—2019年GDP平均增长率达到6.8%;但2016年之后增速出现下降趋势,从2016年的8.3%下降到2019年的3.7%。受新冠肺炎疫情的严重冲击,2020年印度GDP大幅下降6.6%;...
我国经济双循环关系演进、质量提升与未来取向
摘要:我国经济国内国际循环的关系演进,是理论逻辑、历史逻辑和现实逻辑的统一,是深入理解和着力构建新发展格局的重要切入点。本文立足我国国内国际循环历史演进的大背景,以经济发展阶段为分析框架,阐释了加入WTO前后我国经济国内国际循环关系不断变化...
乌克兰危机对“一带一路”的影响及中国的应对
摘要:俄乌两国均是丝绸之路经济带的重要参与国,乌克兰危机及西方对俄制裁对“一带一路”和中欧班列带来了巨大冲击。中欧班列过境或直达乌克兰线路出现“熔断”,经由俄、白两国入欧的陆路运输通道面临切断风险,中欧班列货源大幅萎缩,“次生风险”正在蔓延...
CPTPP的特点、影响及核心规则比较对接
摘要:CPTPP作为横跨太平洋的自贸区,其协议文本覆盖领域广、边界内议题多、开放程度高,内容与时俱进。协议生效三年多来,由于疫情因素影响,CPTPP对全球经贸的影响力尚未完全显现,但其扩容势头强劲,可预见未来将会对全球经贸格局、经济增长和经...

数字经济

抓住RCEP数字贸易发展的中国机遇
摘要:数字贸易是推动数字经济发展的强大力量,也是创新的重要源泉。RCEP的实施,为中国数字贸易的发展带来了多重发展机遇:实现中国“十四五”规划中自贸区发展战略,为数字贸易规则的“中式模板”提供成长的土壤,从而实现中国数字贸易突破性发展,特别...
中国参与全球数字经济规则制定的有关建议与对策研究
摘要:全球数字治理迎来规则重构关键期,中国应当引领构建全球数字经济规则制定,推动形成数字经济全球治理新机制,为解决“治理赤字”贡献中国智慧、中国方案。中国引领构建全球数字经济规则制定具备良好基础条件,但与“欧洲模板”“美国模板”相比,中国方...

国际统计数据

世界经济主要指标
世界经济主要指标...
相关杂志
  • 中国商论

    中国商论

    2026年04期
    ¥17.49
  • 中外建筑

    中外建筑

    2026年01期
    ¥9.90
  • 河南科技

    河南科技

    2026年02期
    ¥6.00
  • 海洋开发与管理

    海洋开发与管理

    2025年10期
    ¥21.69
  • 计算机应用文摘

    计算机应用文摘

    2026年04期
    ¥9.00
  • 社会科学研究

    社会科学研究

    2026年01期
    ¥9.00
  • 现代信息科技

    现代信息科技

    2026年04期
    ¥18.00
  • 湖南大学学报(社会科学版)

    湖南大学学报(社会科学版)

    2025年06期
    ¥12.00
  • 中国调味品

    中国调味品

    2026年02期
    ¥0.00
  • 计算技术与自动化

    计算技术与自动化

    2025年04期
    ¥10.89
  • 民主与科学

    民主与科学

    2025年06期
    ¥3.39
  • 智库理论与实践

    智库理论与实践

    2026年01期
    ¥90.00
订阅全年后,您可享受以下权益
①该本杂志即日起至未来1年内所有更新电子版杂志的使用权限;
②赠送该杂志的部分往期的杂志的使用权限,有效期1年。

全年订购价格: ¥252.00

订阅全年
--%>

登录龙源期刊网

温馨提示:

1.点击网站右上角的“充值”按钮可以为您的账号充值

2.充值金额可以选择30,50,100或500元

3.充值成功后即可购买网站上的任意杂志或文章

还没有龙源账户? 立即注册

购买杂志

全球化

杂志价格:¥21.00元

  • 微信扫码支付
  • 当前余额:100.00

购买杂志

全球化

杂志价格:¥21.00元

  • 微信扫码支付
  • 当前余额:¥100.00

    去充值
monitor
客服机器人