思政教学设计与实践创新研究
——基于“新媒体新闻编辑”课程现状的分析

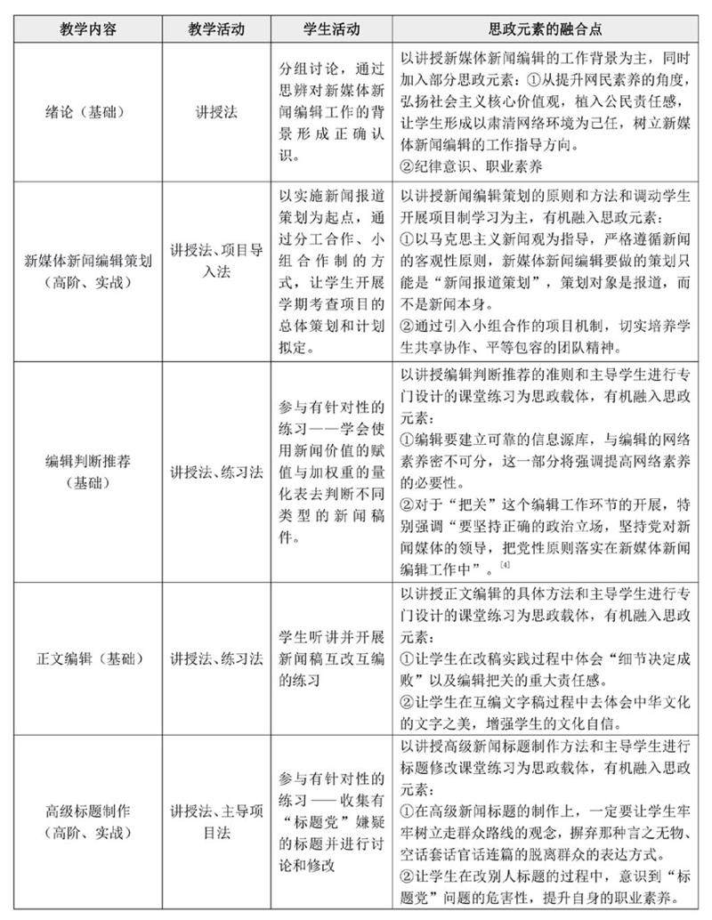
打开文本图片集
摘要 “新媒体新闻编辑”课程要让学生具备适应新媒体时代发展要求的新闻编辑的知识、理论以及实际操作能力,但在传统教学模式下,该课程存在“思政元素与课程内容融合缺乏系统规划”等问题。本研究结合课程实际,有机整合思政目标与高层次人才培养目标要求,形成一套完整的课程思政设计与实施方案。
关键词 课程思政 OBE 马克思主义新闻观
作者信息
管倩,贵州民族大学副教授,硕士研究生导师;张可,贵阳日报传媒集团高级记者。(剩余3960字)