新时代国家科研经费管理政策改革回顾与展望

打开文本图片集
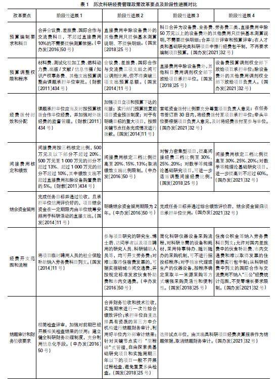
【摘 要】 文章重点回顾了新时代十年国家科研经费管理政策改革的历程,归纳了改革的脉络和精髓;借用经济人假设、委托代理、博弈论等,总结梳理蕴含的内在规律和现实逻辑;探寻仍然存在的问题和挑战,提出政策建议。研究表明,改革始终围绕调动积极性、激发创新活力这一主线,既有内在需求和外在驱动,亦有动态调整的实践积累和发展规律;坚持科研诚信底线,更益于解决现实问题;建议关注基层治理能力的提升和治理体系的建设,更加强调综合绩效评价的公正性和科学性,更加注重大数据和信息系统的支撑作用。(剩余8112字)