注册帐号丨忘记密码?
1.点击网站首页右上角的“充值”按钮可以为您的帐号充值
2.可选择不同档位的充值金额,充值后按篇按本计费
3.充值成功后即可购买网站上的任意文章或杂志的电子版
4.购买后文章、杂志可在个人中心的订阅/零买找到
5.登陆后可阅读免费专区的精彩内容
打开文本图片集
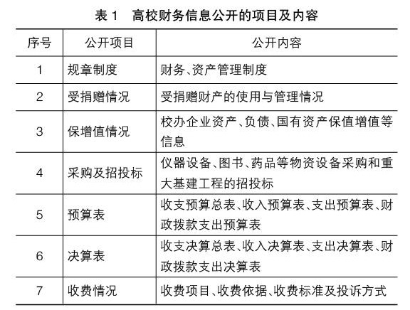
【摘 要】 高校财务信息公开对公立高校的可持续发展、教育资源的公平配置、社会公信力的建设等起着至关重要的作用。为此,教育部出台相关政策规范高校信息公开。根据现行政策条款通过对“双一流”高校的信息公开情况调查发现,高校对教育部要求的财务信息公开清单的执行力存在差异,高校信息公开工作与现行政策要求的符合度差于预期。(剩余11786字)
登录龙源期刊网
购买文章
我国公立高校财务信息公开的政策符合研究
文章价格:6.00元
当前余额:100.00
阅读
您目前是文章会员,阅读数共:0篇
剩余阅读数:0篇
阅读有效期:0001/1/1 0:00:00