注册帐号丨忘记密码?
1.点击网站首页右上角的“充值”按钮可以为您的帐号充值
2.可选择不同档位的充值金额,充值后按篇按本计费
3.充值成功后即可购买网站上的任意文章或杂志的电子版
4.购买后文章、杂志可在个人中心的订阅/零买找到
5.登陆后可阅读免费专区的精彩内容
打开文本图片集
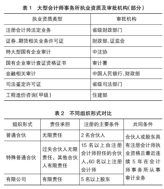
【摘 要】 不同区域的市场氛围和审计环境存在差异,形成差别化的会计服务市场,影响会计师事务所的服务能力及共同富裕目标的实现。与中心城市相比,非中心城市会计师事务所规模普遍较小,处于次优审计环境中,且受到专业人才欠缺、执业资质局限、组织形式相对落后、服务对象规模小和非制度性壁垒等因素限制,服务能力较弱。(剩余12491字)
登录龙源期刊网
购买文章
审计环境视角下会计师事务所服务能力研究
文章价格:6.00元
当前余额:100.00
阅读
您目前是文章会员,阅读数共:0篇
剩余阅读数:0篇
阅读有效期:0001/1/1 0:00:00