协同治理视角下河长制政策跟踪审计研究

打开文本图片集
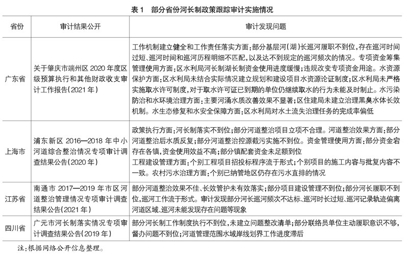
【摘 要】 河长制作为水资源管理政策体系的重要组成部分,直接关涉水资源保护的具体效果。政策跟踪审计能够鉴证、评价河长制政策的具体实施状况,但审计机关需要按照协同治理的要求,与其他部门职责分工、相互合作。目前,河长制政策跟踪审计存在缺少协同制度保障、信息传递共享不足、结果利用程度不够、队伍培养机制欠缺等短板,亟需从搭建协同制度体系、共享信息技术、推动结果利用、培养人才队伍等层面予以完善,以期提升河长制政策跟踪审计的协同治理效率,进而提高河长制政策实施效果。(剩余9671字)