注册帐号丨忘记密码?
1.点击网站首页右上角的“充值”按钮可以为您的帐号充值
2.可选择不同档位的充值金额,充值后按篇按本计费
3.充值成功后即可购买网站上的任意文章或杂志的电子版
4.购买后文章、杂志可在个人中心的订阅/零买找到
5.登陆后可阅读免费专区的精彩内容
打开文本图片集
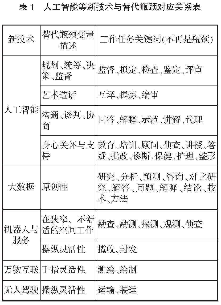
摘要:人工智能等新技术的进展,再次激起人们对新技术替代人类劳动的讨论。以《中华人民共和国职业分类大典》(1999版)的工作任务描述作为基础数据,利用机器学习的方法,对现存1443个职业被新技术替代的概率进行估测,发现若考虑人工智能等新技术的影响,有70%的职业处在较高的替代风险中,可替代概率在70%以上。(剩余14210字)
登录龙源期刊网
购买文章
人工智能等新技术对职业替代风险的影响
文章价格:6.00元
当前余额:100.00
阅读
您目前是文章会员,阅读数共:0篇
剩余阅读数:0篇
阅读有效期:0001/1/1 0:00:00