注册帐号丨忘记密码?
1.点击网站首页右上角的“充值”按钮可以为您的帐号充值
2.可选择不同档位的充值金额,充值后按篇按本计费
3.充值成功后即可购买网站上的任意文章或杂志的电子版
4.购买后文章、杂志可在个人中心的订阅/零买找到
5.登陆后可阅读免费专区的精彩内容
打开文本图片集
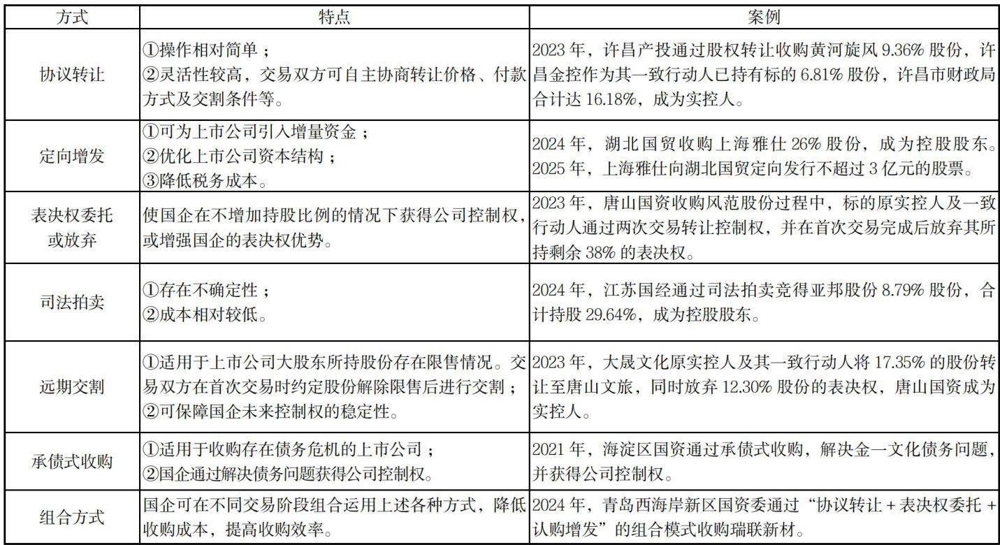
国有企业兼并收购(以下简称“国企并购”)是深化国资改革、优化国有资本布局的核心引擎。当前,国企并购正面临着新的时代背景与监管要求,如何平衡监管刚性约束与市场灵活创新,成为国企并购的重要任务与挑战。因此,系统性梳理国企并购的成功路径,总结背后的实操经验,剖析现阶段面临的主要问题以及研究配套对策,不仅是总结过往改革实践经验,也是为未来国资布局优化和产业升级提供理论与实践参考。(剩余4440字)
登录龙源期刊网
购买文章
新形势下国企并购实践精要:路径、经验、挑战与优化对策
文章价格:4.00元
当前余额:100.00
阅读
您目前是文章会员,阅读数共:0篇
剩余阅读数:0篇
阅读有效期:0001/1/1 0:00:00