注册帐号丨忘记密码?
1.点击网站首页右上角的“充值”按钮可以为您的帐号充值
2.可选择不同档位的充值金额,充值后按篇按本计费
3.充值成功后即可购买网站上的任意文章或杂志的电子版
4.购买后文章、杂志可在个人中心的订阅/零买找到
5.登陆后可阅读免费专区的精彩内容
打开文本图片集
【中图分类号】F239.1 【文献标识码】A 【文章编号】1004-0994(2025)24-0088-9
一、引言
随着数字经济的快速发展,数字平台已成为推动经济增长和社会进步的重要力量。据《中国数字经济发展白皮书(2023年)》统计,2022年中国数字经济规模已达到50.2万亿元,占GDP比重超过 41.5% 。(剩余18829字)
登录龙源期刊网
购买文章
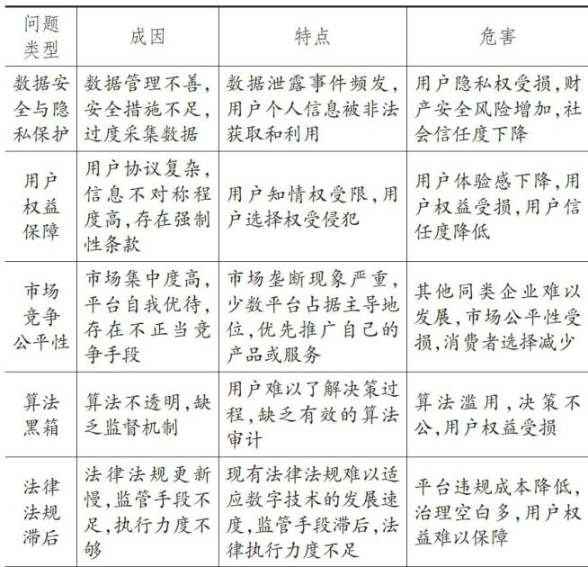
数字平台治理中的双重困境与算法审计体系解构
文章价格:6.00元
当前余额:100.00
阅读
您目前是文章会员,阅读数共:0篇
剩余阅读数:0篇
阅读有效期:0001/1/1 0:00:00