注册帐号丨忘记密码?
1.点击网站首页右上角的“充值”按钮可以为您的帐号充值
2.可选择不同档位的充值金额,充值后按篇按本计费
3.充值成功后即可购买网站上的任意文章或杂志的电子版
4.购买后文章、杂志可在个人中心的订阅/零买找到
5.登陆后可阅读免费专区的精彩内容
打开文本图片集
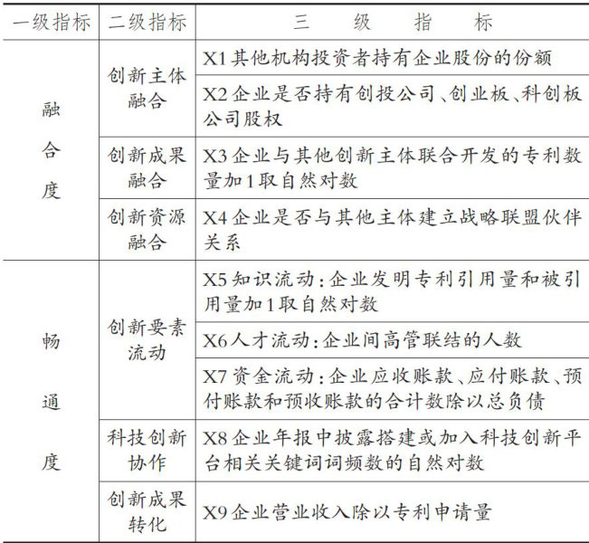
【中图分类号】F273.7 【文献标识码】A 【文章编号】1004-0994(2025)24-0038-6
一、引言
创新是企业发展的核心驱动力。随着市场竞争加剧,技术创新复杂度提升,企业逐渐突破封闭式创新局限,向开放式创新转型(贾西猛等,2022)。更进一步,党的十九届四中全会提出“融通创新”的新概念,其核心是企业通过与外部创新生态系统中多元主体建立协同关系,实现资源互补、知识共享、价值共创(陈劲等,2020)。(剩余10353字)
登录龙源期刊网
购买文章
数字化转型赋能企业融通创新研究
文章价格:6.00元
当前余额:100.00
阅读
您目前是文章会员,阅读数共:0篇
剩余阅读数:0篇
阅读有效期:0001/1/1 0:00:00