国家治理现代化进程的审计移送处理研究

打开文本图片集
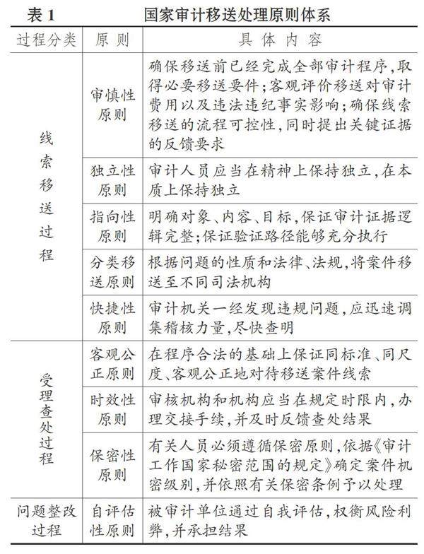
【摘要】国家审计移送处理行为聚焦风险防控和公共权力运行, 服务国家治理体系和治理能力现代化。选取审计署2010 ~ 2021年移送违法违纪问题线索报告为样本, 研究发现: 基于国家审计移送原则和责任, 审计移送形成了涵盖纪检监察、 检察公安以及主管、 政府部门的信息共享机制; 国家审计移送对象以个人为主、 法人为辅, 移送事项主要涵盖滥用职权、 玩忽职守以及贪污受贿等, 移送范围主要涉及绩效责任追究; 国家审计移送问责形式以异体问责为主, 问责力度逐年加大, 处罚手段多以刑事处理处罚为主, 案件线索办结时效性有待提高, 但仍存在责任追究缺失、 专项报告信息含量下降、 审计事后问责机制有待健全、 审计结果追究机制亟待加强等问责缺失问题。(剩余12036字)