注册帐号丨忘记密码?
1.点击网站首页右上角的“充值”按钮可以为您的帐号充值
2.可选择不同档位的充值金额,充值后按篇按本计费
3.充值成功后即可购买网站上的任意文章或杂志的电子版
4.购买后文章、杂志可在个人中心的订阅/零买找到
5.登陆后可阅读免费专区的精彩内容
打开文本图片集
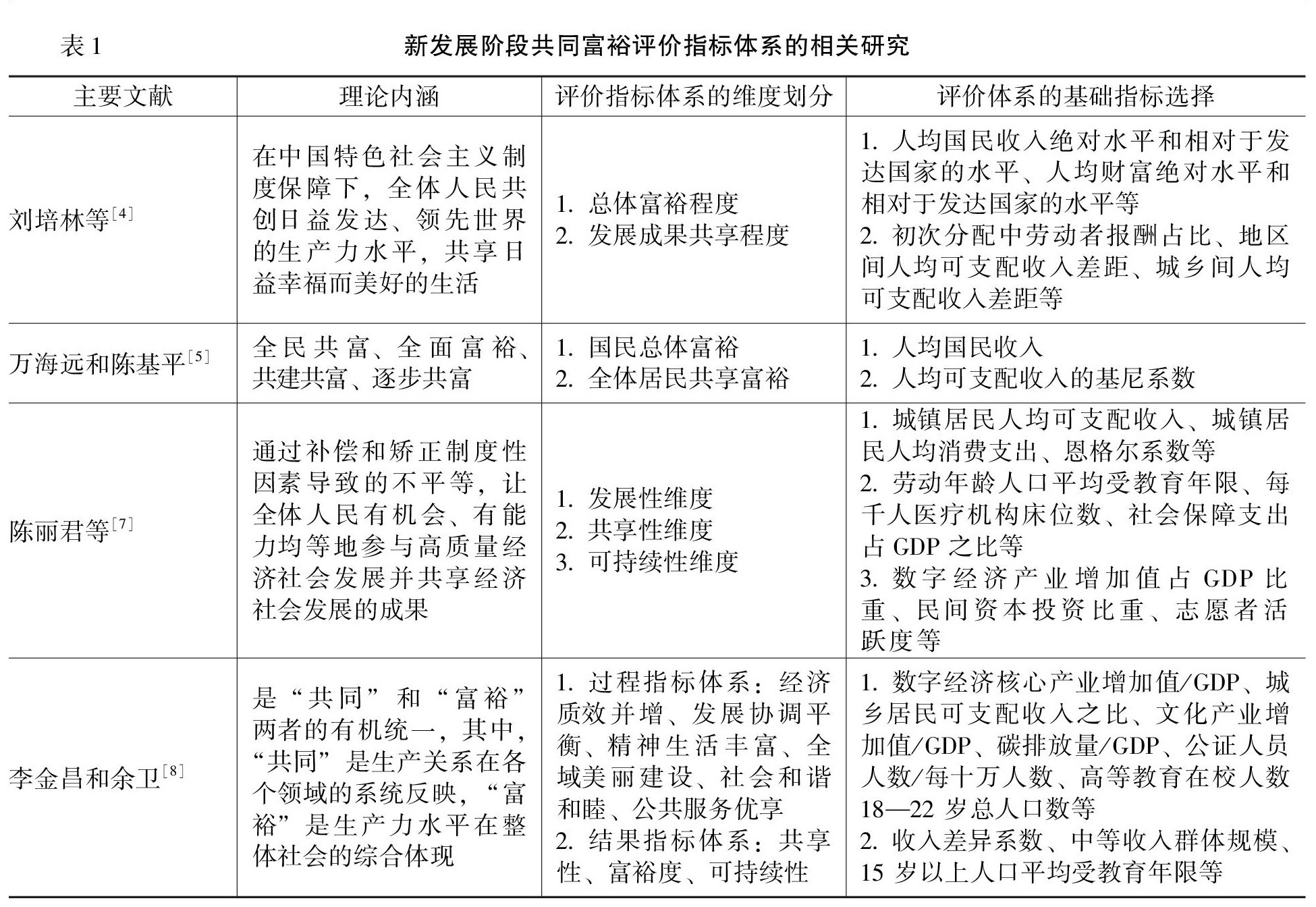
摘 要:新发展阶段的共同富裕是以中国特色社会主义制度为根本保障,以经济高质量发展为重要载体,面向更好满足人民日益增长的美好生活需要,实现全体人民共享经济发展成果的一种状态。从共同富裕理论内涵的演进逻辑来看,整个社会富裕程度的不断提高是共同富裕必须具备的前提条件,而全体人民共享发展成果才是共同富裕的基本内涵,应当立足于发展成果共享的理念去构建共同富裕的指标体系。(剩余15196字)
登录龙源期刊网
购买文章
新发展阶段共同富裕理论内涵及评价指标体系构建
文章价格:6.00元
当前余额:100.00
阅读
您目前是文章会员,阅读数共:0篇
剩余阅读数:0篇
阅读有效期:0001/1/1 0:00:00