注册帐号丨忘记密码?
1.点击网站首页右上角的“充值”按钮可以为您的帐号充值
2.可选择不同档位的充值金额,充值后按篇按本计费
3.充值成功后即可购买网站上的任意文章或杂志的电子版
4.购买后文章、杂志可在个人中心的订阅/零买找到
5.登陆后可阅读免费专区的精彩内容
打开文本图片集
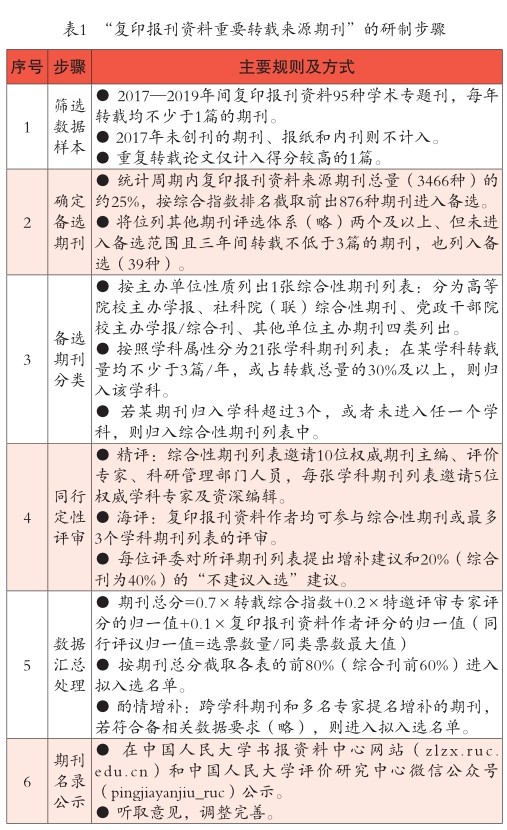
随着“双一流”建设的深入及构建中国特色哲学社会科学学科体系、学术体系和话语体系这一宏伟大业的持续推进,作为学术成果重要载体的学术期刊在传播学术成果、引领学科发展、培养学术人才、弘扬学风规范等方面的功能和价值越发不容忽视。学术期刊评价是学科建设、科研管理、成果推广应用中不可或缺的重要环节,也是繁荣发展学术科研并提高其社会服务水平的迫切需要,更是各类管理部门制定政策、推动发展的主要手段。(剩余4503字)
登录龙源期刊网
购买文章
基于二次文献选文的学术期刊评价体系
文章价格:4.00元
当前余额:100.00
阅读
您目前是文章会员,阅读数共:0篇
剩余阅读数:0篇
阅读有效期:0001/1/1 0:00:00