企业数字化能力对技术创新的影响研究

打开文本图片集
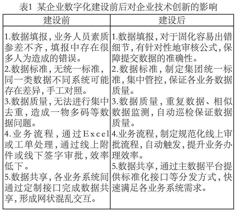
摘要:发展数字经济已成为把握新一轮科技革命和产业高速发展的战略选择。在推动数字中国建设和高质量发展的关键时期,企业为应对内外部环境和条件的快速变化,纷纷进行数字化建设,提升企业数字化能力,从而为技术创新提供良好的动力与发展氛围。由于资源投入是资源整合的必要条件,管理创新是技术创新的重要组成部分,因此本文重点关注资源投入、资源整合、综合视角下的劳动力素质以及近年来备受关注的绿色技术创新角度,研究企业的技术创新,分析企业如何将数字化能力转化为可响应不确定性的新型能力,并以新型能力赋能技术创新,构建产品数字化服务新体系,形成数字化发展新生态,以供参考。(剩余4420字)