注册帐号丨忘记密码?
1.点击网站首页右上角的“充值”按钮可以为您的帐号充值
2.可选择不同档位的充值金额,充值后按篇按本计费
3.充值成功后即可购买网站上的任意文章或杂志的电子版
4.购买后文章、杂志可在个人中心的订阅/零买找到
5.登陆后可阅读免费专区的精彩内容
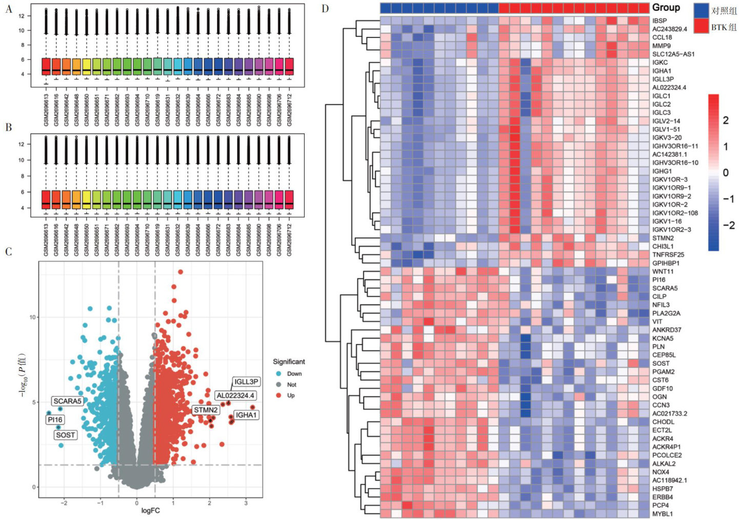
打开文本图片集
中图分类号:R285.5 文献标志码:A 文章编号:1003-9783(2025)12-2091-10
doi:10.19378/j.issn.1003-9783.2025.12.009
Exploring the Potential Mechanism of Sichong Tablets in (剩余16695字)
登录龙源期刊网
购买文章
基于网络药理学及生物信息学探讨四虫片治疗下肢动脉硬化闭塞症膝下病变的潜在作用机制
文章价格:6.00元
当前余额:100.00
阅读
您目前是文章会员,阅读数共:0篇
剩余阅读数:0篇
阅读有效期:0001/1/1 0:00:00