注册帐号丨忘记密码?
1.点击网站首页右上角的“充值”按钮可以为您的帐号充值
2.可选择不同档位的充值金额,充值后按篇按本计费
3.充值成功后即可购买网站上的任意文章或杂志的电子版
4.购买后文章、杂志可在个人中心的订阅/零买找到
5.登陆后可阅读免费专区的精彩内容
打开文本图片集
中图分类号:J527-4文献标识码:A
文章编号:2095-9699(2025)05-0013-006
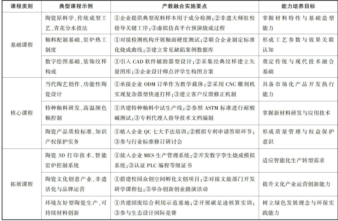
陶瓷艺术作为中华优秀传统文化的重要组成部分,承载着深厚的历史底蕴与审美价值。随着文化创意产业的蓬勃发展和“非遗”传承创新的深入推进,社会对具备扎实技艺、创新能力与市场意识的复合型陶瓷绘画人才需求日益增长。(剩余6766字)
登录龙源期刊网
购买文章
基于产教融合的陶瓷绘画专业课程改革与人才能力提升研究
文章价格:5.00元
当前余额:100.00
阅读
您目前是文章会员,阅读数共:0篇
剩余阅读数:0篇
阅读有效期:0001/1/1 0:00:00