优质高产常规稻华珍115的选育

打开文本图片集
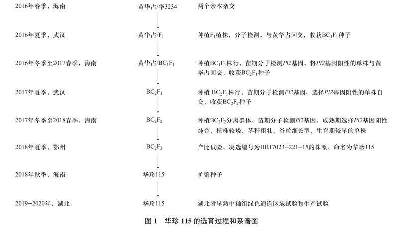
摘要:华珍115是湖北省种子集团有限公司以黄华占为母本,以携带抗稻瘟病Pi2基因的华3234为父本杂交,经分子标记辅助选择培育而成的携带Pi2基因的常规优质籼型水稻新品种,具有生育期适中、高产、优质等优点。2021年7月华珍115通过湖北省审定,审定编号:鄂审稻20216002。
关键词:华珍115;优质常规稻;选育;特征特性;栽培技术
Breeding of a High-Quality and High-Yield
Conventional Rice Variety Huazhen 115
LI Chengli
(Hubei Provincial Seed Group Co.,Ltd.,Wuhan 430206)
水稻被认为是全球最重要的粮食作物之一,以水稻为主粮的人口约占全世界一半以上,在中国有俗语说“湖广熟,天下足”[1],湖北省每年水稻种植面积占全省粮食作物播种面积一半左右,总产量占比粮食作物总产量更是高达七成左右[2]。(剩余3374字)