注册帐号丨忘记密码?
1.点击网站首页右上角的“充值”按钮可以为您的帐号充值
2.可选择不同档位的充值金额,充值后按篇按本计费
3.充值成功后即可购买网站上的任意文章或杂志的电子版
4.购买后文章、杂志可在个人中心的订阅/零买找到
5.登陆后可阅读免费专区的精彩内容
打开文本图片集
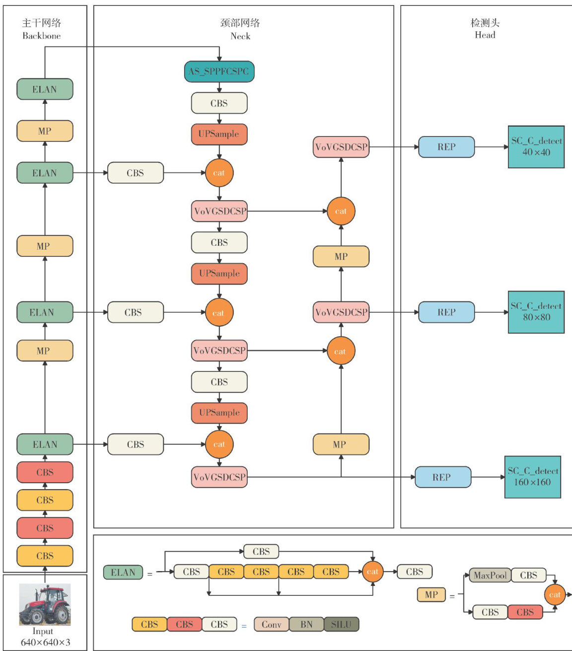
在中国农业现代化进程中,农机安全监理系统的发展对保障生产安全、优化生产策略具有重要意义。近年来,拖拉机已成为农业生产的重要基础设备。随着产业规模不断扩大,拖拉机危险驾驶、违规操作所引起的安全生产问题却日益突出。据公安部门统计,近20年来,中国拖拉机交通事故死亡人数高达48327人,直接财产损失43203万元,其中 53% 的灾难性事故与驾驶员的危险驾驶有关[1-2]。(剩余15548字)
登录龙源期刊网
购买文章
基于改进YOLOv7的复杂环境下拖拉机驾驶员面部检测
文章价格:6.00元
当前余额:100.00
阅读
您目前是文章会员,阅读数共:0篇
剩余阅读数:0篇
阅读有效期:0001/1/1 0:00:00