注册帐号丨忘记密码?
1.点击网站首页右上角的“充值”按钮可以为您的帐号充值
2.可选择不同档位的充值金额,充值后按篇按本计费
3.充值成功后即可购买网站上的任意文章或杂志的电子版
4.购买后文章、杂志可在个人中心的订阅/零买找到
5.登陆后可阅读免费专区的精彩内容
打开文本图片集
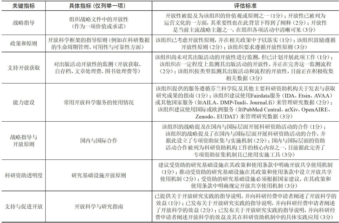
开放科学不仅有助于降低科研活动成本、提升资源利用效率,还有助于保障公众的信息获取权,并为政策制定者提供更加科学理性的决策依据。然而,开放科学并非一蹴而就的,它需要持续的资源投入、动态评估与策略调整。开放科学监测能够对开放科学的实践效果进行系统性评估、测量与反馈。它并非某个孤立的程序,而是贯穿始终、承上启下的核心环节。(剩余14353字)
登录龙源期刊网
购买文章
芬兰开放科学监测实践经验与启示
文章价格:6.00元
当前余额:100.00
阅读
您目前是文章会员,阅读数共:0篇
剩余阅读数:0篇
阅读有效期:0001/1/1 0:00:00