注册帐号丨忘记密码?
1.点击网站首页右上角的“充值”按钮可以为您的帐号充值
2.可选择不同档位的充值金额,充值后按篇按本计费
3.充值成功后即可购买网站上的任意文章或杂志的电子版
4.购买后文章、杂志可在个人中心的订阅/零买找到
5.登陆后可阅读免费专区的精彩内容
打开文本图片集
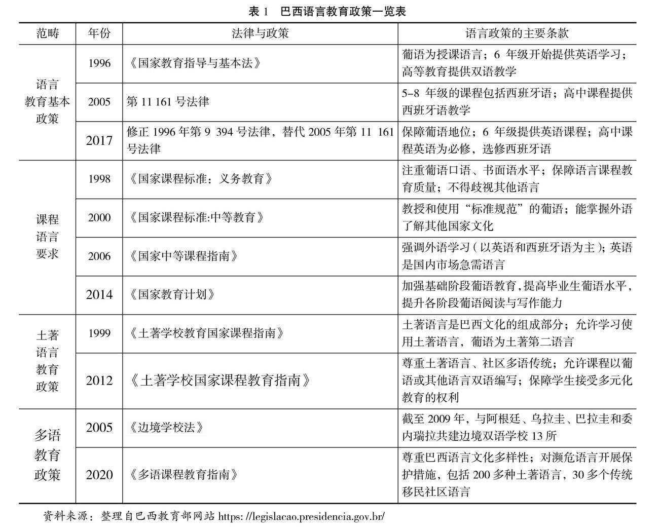
【摘要】巴西语言政策最早可追溯到18世纪中叶葡萄牙殖民地时期。葡萄牙语官方语言地位确立后,殖民地政府开始对土著语言采取压制政策和对其他移民语言采取同化政策。在全球化与文化多样性的时代背景下,巴西语言政策从保守逐渐转向开放包容,主要有葡萄牙语正字法改革与葡萄牙语推广,注重外语学习与建立边境双语学校,设立共同官方语言、保护濒危土著语言等。(剩余12693字)
登录龙源期刊网
购买文章
巴西语言政策的衍变与探讨
文章价格:6.00元
当前余额:100.00
阅读
您目前是文章会员,阅读数共:0篇
剩余阅读数:0篇
阅读有效期:0001/1/1 0:00:00