注册帐号丨忘记密码?
1.点击网站首页右上角的“充值”按钮可以为您的帐号充值
2.可选择不同档位的充值金额,充值后按篇按本计费
3.充值成功后即可购买网站上的任意文章或杂志的电子版
4.购买后文章、杂志可在个人中心的订阅/零买找到
5.登陆后可阅读免费专区的精彩内容
打开文本图片集
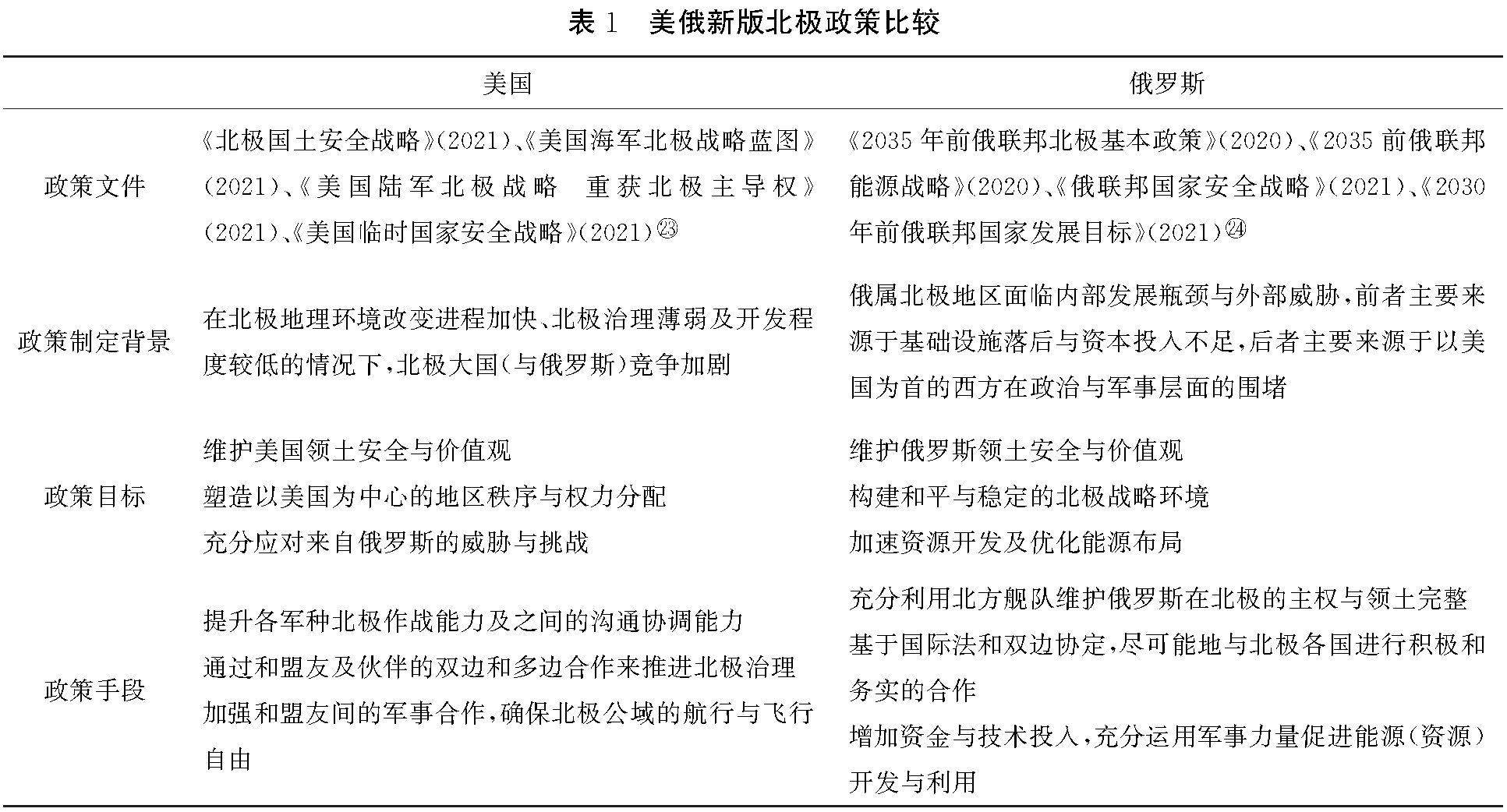
摘 要:在特朗普政府“大国竞争”的北极政策基础之上,拜登政府北极政策进一步强调对俄“军事威慑”。作为另一个北极大国,俄罗斯政府最新北极政策对前版做了微调,突出了“国家和领土安全”。可以看出,美俄在北极的战略竞争呈加剧态势。究其原因,在于美国在北极的“先天不足”难以对冲俄罗斯对北极开发的“先天优势”,从而产生战略焦虑所致。(剩余14680字)
登录龙源期刊网
购买文章
北极美俄战略竞争:政策冲突、主要动因及发展趋势
文章价格:6.00元
当前余额:100.00
阅读
您目前是文章会员,阅读数共:0篇
剩余阅读数:0篇
阅读有效期:0001/1/1 0:00:00