项目管理技术

项目管理技术

2024年05期
  • 收藏
收藏成功
微博 空间 微信

类型

月刊

类别

定价
促销信息
全年订阅更优惠!
¥30.00 ¥18.00
目录

专业视点

瓶颈突破,价值创生
建筑运维管理是建筑全生命周期管理的关键环节,其管理水平直接影响建筑的安全舒适、节能、环保等性能。然而,目前该领域面临亟须突破的三大瓶颈:一是基础数据支撑不足,数据质量差,信息孤岛突出,无法支撑智能决策;二是智能管理技术发展滞后,数据分析应用...

前沿论坛

顺流而上,水利工程建设数字化转型
北京清河水利建设集团有限公司具有水利水电工程和市政公用工程施工总承包的双一级企业资质。该公司已通过了质量、环境、职业健康安全管理体系认证,是我国首批水利安全生产标准化一级单位,国家高新技术企业,拥有雄厚的经济技术实力、综合施工能力和市场竞争...

案例

基于关键链技术的房地产建筑项目进度管理优化研究
摘要:相较于关键路径法(CPM)、计划评审技术(PERT)等进度管理优化方法,关键链技术引入了资源约束概念,尤其是缓冲区的设置,使工程进度计划更接近实际情况,降低了突发事件对建设工期造成的影响。以房地产企业项目进度管理为例,首先,在对其进行...
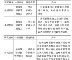
船海项目管理能力测评体系研究
摘要:首先,分析项目管理的特点和船海企业项目管理存在的主要问题;其次,借鉴大型航空枢纽等其他项目管理理论和实践,以成熟度模型为指导,针对船海项目特点构建包括设计管理过程域且适合船海企业的项目管理能力测评体系,并设计配套测评问卷;最后,运用构...
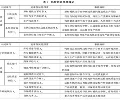
基于模糊综合评价法的博物馆总承包项目风险评估
摘要:博物馆是保护研究文物、陈列展览、提供公众教育的公共建筑。目前,国家鼓励国有博物馆优先考虑采用工程总承包的方式进行建设。博物馆建筑对功能要求的特殊性,使得博物馆总承包项目的风险管理难度较大。因此,基于模糊综合评价法,以某国有博物馆建设项...
关键链技术在塑料管道产品开发进度管理的应用
摘要:塑料管道企业面对急剧增长的市场,需要加快迭代上市新产品,而科学合理的进度管理在项目推进中尤为重要。在简要概述项目进度管理的基础上,首先,将关键链技术应用于塑料管道产品开发项目的进度管理中,通过设置缓冲区,减少传统项目人为设定安全时间过...
关键链技术在信息化项目进度管理中的应用研究
摘要:基于关键链技术在信息化项目中的运用,结合上海宝山外环外区域路口Scats系统升级改造项目,分析该类型项目的总体施工方案,并运用WPS拆分各项工序;利用关键路径技术计算项目总工期,并设置接驳缓冲和项目缓冲;通过缓冲区的计算,分析比较二分...

理论

基于复杂网络演化博弈的BIM技术创新合作行为仿真研究
摘要:通过分析建筑企业和BIM软件开发企业的BIM技术创新合作行为及其影响因素,构建演化博弈模型;采用MATLAB仿真分析主要影响因素对BIM技术创新合作行为演化的作用机理。研究表明,公平合理的利益分配、较强的协同能力、适度的创新溢出效应,...
基于政府补贴视角的绿色建筑市场激励策略研究
摘要:发展绿色建筑是建筑业转型的重要途径之一,绿色建筑市场的发展需要利益相关方协同努力。选取购房者、开发商、政府三方利益相关方,分析购房者与开发商在不同政府补贴策略下双方的博弈策略变化。结果表明:政府补贴对绿色建筑的发展具有激励作用;同时对...
基于贝叶斯网络的乡村振兴项目进度风险因素研究
摘要:乡村振兴项目普遍存在进度风险,严重影响项目的顺利推进,造成大量社会资源浪费。为提高乡村振兴项目的进度风险管理水平,首先,建立了乡村振兴项目进度风险贝叶斯网络模型;其次,基于调研数据的网络推理分析,发现领导不合理干预、融资困难、组织结构...
基于FTA和FBN的装配式建筑施工安全风险分析
摘要:为有效对装配式建筑施工安全风险状态进行研究,基于事故树分析法(FTA)和模糊贝叶斯网络(FBN)对装配式建筑施工安全风险进行分析。首先,建立装配式建筑施工安全事故树,并映射到贝叶斯网络模型;其次,引入三角模糊数对专家自然语言进行量化,...
“无废城市”建设目标下建筑废弃物数字化治理平台构建
摘要:为全面分析建筑废弃物数字化治理平台构建的需求,依据平台构建原则设计平台各功能部署和结构框架。在云计算标准三层架构的基础上结合物联网类应用技术,构建覆盖建筑废弃物全生命周期管理过程的数字化治理平台,实现各利益相关方资源共享、共同协作的精...
建设项目关系规范对项目管理绩效的影响研究:知识共享行为的中介作用
摘要:为探究知识共享行为在建设项目管理团队中的作用,基于206份调查问卷,采用定量与定性研究相结合的方法,分析并检验关系规范与项目管理绩效之间的关系,以及显性知识共享和隐性知识共享两个维度的知识共享行为在建设项目关系规范与项目管理绩效之间的...
基于社会网络分析法的既有社区绿色改造驱动路径研究
摘要:为提高既有社区绿色改造水平,探索既有社区绿色改造的驱动路径,基于利益相关方视角,采用社会网络分析法,以利益相关方的绿色行为为网络节点、以各行为之间的关联关系为网络连线,构建利益相关方在既有社区绿色改造中的绿色行为关系网络。使用Ucin...
基于G1-CRITIC-FCE模型的城市道路施工安全成本重要性分析
摘要:城市道路施工安全管理是市政建设领域的重要研究课题之一,关于道路施工安全优化的研究备受关注。道路施工具有工程规模较大、交叉作业多、施工工期长等特点,施工现场存在不同程度的安全隐患,各类安全事故频发。因此,需要对道路的安全施工成本做出量化...
基于DEMATEL-ISM-MICMAC的HT建筑工程施工安全风险因素研究
摘要:为了从定性和定量角度探讨建筑工程施工安全风险的产生原因,首先,运用DEMATEL模型分析各个因素之间的相关性;其次,运用ISM模型法对致因因素进行层次划分,结合MICMAC模型明确各因素不同层级间的属性特征;最后,根据结果针对HT工程...

应用

建筑施工企业低碳转型驱动因素研究
摘要:在“双碳”目标背景下,建筑行业作为高耗能行业,进行低碳转型已成为发展的必然趋势,然而,建筑施工企业缺乏进行低碳减排的动力。为了加快推动建筑施工企业低碳转型的进程,首先通过文献研究法和专家访谈法从8个维度确定26个具体的驱动因素,其次采...
基于PSO-LSSVM的住宅工程造价预测研究
摘要:工程造价预测是项目可行性研究的基础,其准确性直接影响项目的投资决策。住宅工程在建设过程中往往面临建设前期设计深化不够、单方造价测算困难、造价估算精度不高等问题。为了提高住宅工程造价预测的准确性,提出一种基于粒子群优化算法的最小二乘支持...
基于ISM-MICMAC的EPC联合体内部协同影响因素研究
摘要:在国家大力支持和推广工程总承包(Engineering Procurement Construction,EPC)模式的背景下,以联合体形式承接的EPC项目逐渐增多。为探究EPC联合体内部协同影响因素及其相互作用关系,基于文献分析法,...
基于贝叶斯网络的装配式建筑供应链风险分析
摘要:为明确装配式建筑供应链的关键风险因素及其之间的相互作用,首先,基于装配式建筑供应链系统结构和特点将其划分为4个子系统,利用线下调研和收集的案例样本提炼出16个主要风险因素,构建相应的故障树模型并将其转化为贝叶斯网络;其次,通过改进的专...
基于概念格的航天装备工程研制质量信息建模技术
摘要:航天装备工程研制过程中数据源不统一、质量信息管理范围不全面会导致质量信息管理困难,因此,对质量信息模型的组成要素及构建流程进行研究十分必要。首先,运用概念格理论和概念格树形结构相结合的方法生成核心概念,作为模型的重要组成要素;其次,建...
宾馆改造项目全过程审计关键点及风险提示
摘要:针对宾馆改造项目复杂多变、不确定因素多、造价控制难、审计困难等问题,采用全过程跟踪审计方法,结合实际工程项目中的审计关键要素,对宾馆改造项目按照设计阶段、招投标阶段、施工阶段、竣工结算阶段进行项目审计。一方面,可为建设方合法、合规、合...
基于并行工程理论的工程总承包项目进度管理策略分析
摘要:工业化进程提高了工程建设企业之间的竞争的激烈程度,工程总承包(EPC)模式因其特有的集成化管理优势得到国际工程公司的青睐。进度管理是EPC项目管理中的重要职能之一,有效的进度管理能够使EPC项目顺利达到预定目标,实现降本增效的目的。基...

预告

下期重点
IPMT视域下复杂大型建设工程项目智能建造管理模式研究 * 宋志斌 1 张碧晗 1 周新宇 2 蒋伟光 2(1.深圳湾区城市建设发展有限公司,广东 深圳 518000;2.华中科技大学土木与水利工程学院,湖北 武汉 430074) 摘要:随...
相关杂志
订阅全年后,您可享受以下权益
①该本杂志即日起至未来1年内所有更新电子版杂志的使用权限;
②赠送该杂志的部分往期的杂志的使用权限,有效期1年。

全年订购价格: ¥216.00

订阅全年
--%>

登录龙源期刊网

温馨提示:

1.点击网站右上角的“充值”按钮可以为您的账号充值

2.充值金额可以选择30,50,100或500元

3.充值成功后即可购买网站上的任意杂志或文章

还没有龙源账户? 立即注册

购买杂志

项目管理技术

杂志价格:¥18.00元

  • 微信扫码支付
  • 当前余额:100.00

购买杂志

项目管理技术

杂志价格:¥18.00元

  • 微信扫码支付
  • 当前余额:¥100.00

    去充值
monitor
客服机器人