注册帐号丨忘记密码?
1.点击网站首页右上角的“充值”按钮可以为您的帐号充值
2.可选择不同档位的充值金额,充值后按篇按本计费
3.充值成功后即可购买网站上的任意文章或杂志的电子版
4.购买后文章、杂志可在个人中心的订阅/零买找到
5.登陆后可阅读免费专区的精彩内容
打开文本图片集
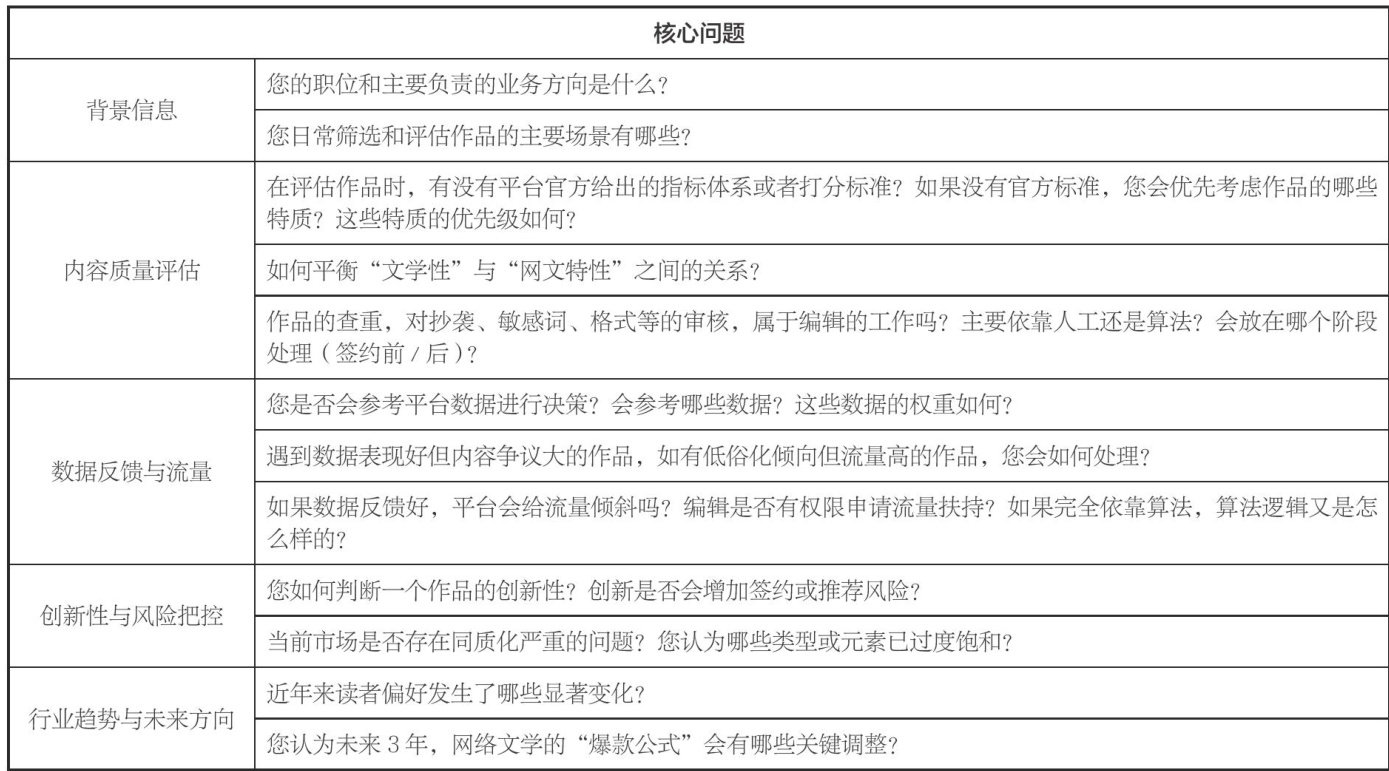
网络文学作为数字时代最活跃的文化形态之一,正在以颠覆性的创作方式和商业模式重塑着全球文学出版格局。从最初的草根创作发展为如今年产值超千亿的庞大产业,网络文学的发展在打破传统文学出版规律的同时,也催生出一套由多主体共同参与的平台内容筛选体系。此筛选体系深深根植于平台的资本逻辑和技术架构中,运作方式呈现出高度的复杂性与不透明性。(剩余10427字)
登录龙源期刊网
购买文章
中国网络文学平台筛选指标体系构建
文章价格:6.00元
当前余额:100.00
阅读
您目前是文章会员,阅读数共:0篇
剩余阅读数:0篇
阅读有效期:0001/1/1 0:00:00